Mikroe MIKROE-2864 RS232 Isolator Click
MikroElektronica MIKROE-2864 RS232 Isolator Click ist ein vollständig isoliertes Dual-Transceiver-Click. Dieser Isolator Click ermöglicht eine sichere und einfache Umwandlung von UART zu RS232 mit galvanischer Trennung. Die digitalen I/O-Signale werden über die Isolierbarriere übertragen, indem die proprietäre iCoupler®-Technologie von Analog Devices verwendet wird. Dieses RS232 Isolator Click dient zur galvanischen Trennung von RS232-Signalen, wenn es in rauen Umgebungen mit elektrostatischen Entladungen (ESD) betrieben wird. Das MIKROE 2864 Click ist ein Tool zur Auswertung des ADM3252E Digitalisolators. Applikationen umfassen industrielle Maschinen, Netzwerkausrüstung und wissenschaftliche Instrumente, für die eine kabelgebundene Datenverbindung mit kurzer Reichweite, Punkt-zu-Punkt und niedriger Geschwindigkeit erforderlich ist.Merkmale
- Vollständig isoliertes Dual-Transceiver-Click
- Sichere und einfache UART-zu-RS232-Umwandlung
- Wird für die galvanische Trennung von RS232-Signalen verwendet
- Kann in rauen Umgebungen eingesetzt werden, in denen ESD auftreten können
- I/O-Signale werden unter Verwendung der iCoupler-Technologie übertragen
- Galvanische Trennung von RS232-Leitungen unter Hochspannung
- Hochgeschwindigkeitskommunikation bis 460 Kbps
- D-Sub-Steckverbinder für eine einfache Verbindung
Technische Daten
- Eingangsspannung 3,3 V oder 5 V
- Click Board-Größe: 57,15 mm x 25,4 mm
- -30 V bis 30 V Empfänger-Eingangsspannungsbereich
MIKROE-2864 RS232 Isolator Click Draufsicht
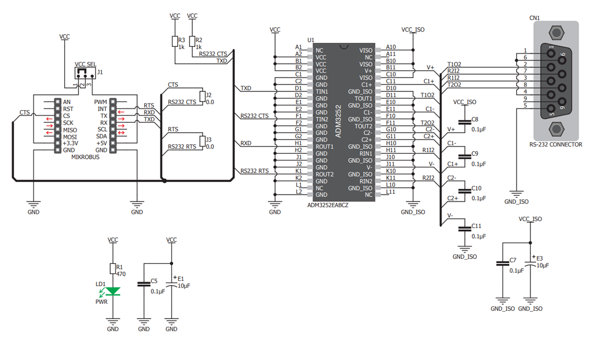
Schaltschema MIKROE-2864 RS232 Isolator Click
Veröffentlichungsdatum: 2018-03-02
| Aktualisiert: 2022-08-09
