Mikroe MIKROE-2889 V To Hz Click
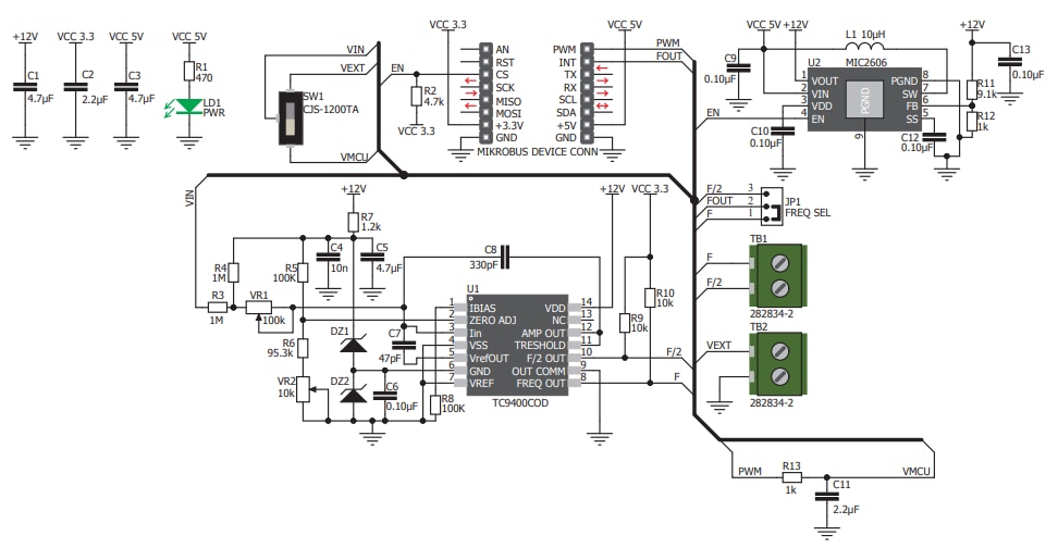
Das MikroElektronika MIKROE-2889 V To Hz Click wandelt eine analoge Spannung in ein Pulswellensignal einer bestimmten Frequenz um. Dieses Click-Board erzeugt die Impulsfolge mit einer Frequenz die linear-proportional zur Eingangsspannung ist, wenn eine Spannung im Bereich von 0 V bis 5 V auf seinem Eingang angelegt wird. Das MIKROE-2889 Click bietet eine lineare Reaktion, verfügt über eine gute Linearität, deckt einen Frequenzbereich von 10 Hz bis 10 kHz ab und bietet eine gute Temperaturstabilität. Dieses Click-Board besteht aus zwei variablen Widerständen für Verstärkung und Offset-Feinabstimmung.Das MIKROE-2889 Click verfügt über einen integrierten TC9400 Wandler und einen MIC2606 Aufwärtsregler. Der TC9400 IC ist ein Spannungs-Frequenz- und Frequenz-Spannungs-Wandler und der MIC2606 IC ist ein Aufwärtsregler, der bei 2 MHz betrieben wird. Das MIKROE-2889 Click bietet eine Eingangsspannungsklemme (VOLT IN), die verwendet wird, um die Steuerspannung bis zu 5 V zu verbinden. Dieses Click-Board ist für den Einsatz in verschiedenen Spannungs-Frequenz-Applikationen in Messgeräte-, Industrie- und Automatisierungsmärkten ausgelegt. Dieses Click eignet sich hervorragend für den Einsatz in der AD-Umwandlung, langfristigen Integration und linearen Frequenzmodulation. Das MIKROE-2889 Click ist zudem für die Verwendung in der Spannungs-Frequenz-Umwandlung bestimmt und kann als variabler Taktsignalgenerator verwendet werden.
Merkmale
- On-board-Module:
- TC9400 Spannungs-Frequenz- und Frequenz-Spannungs-Wandler
- MIC2606 DC-DC-Aufwärtswandler mit Pulsweitenmodulation (PWM)
- Gute Linearität
- Deckt einen Frequenzbereich von 10 Hz bis 10 kHz ab
- Gute Temperaturstabilität
- Bietet eine Universal-Eingangs/-Ausgangsschnittstelle (GPIO)
- 3,3V und 5 V Eingangsspannungen
- 57,15 mm x 25,4 mm
Applikationen
- Messgeräte-, Industrie- und Automatisierungsmärkte
- AD-Umwandlung und langfristige Integration
- Lineare Frequenzmodulation und Demodulation
- Frequenz-Spannungs-Umwandlung
MIKROE-2889 V To Hz Click Draufsicht
Schaltplan MIKROE-2889 Spannungs-Frequenz-Click
