Mikroe MIKROE-2897 RS232 2 Click
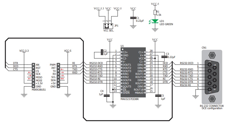
MikroElektronika MIKROE-2897 RS232 2 Click führt eine vollständige Signalumsetzung vom RS232 zum UART (Universal Asynchron Receiver Transmitter) durch und ermöglicht einen Betrieb von 3,3 V und 5 V. Dieses Click-Board verfügt über einen Schutz gegen elektrostatische Entladungen (ESD) von ±15 kV für RS-232-I/O-Pins. Das MIKROE-2897 Click enthält ein oberflächenmontierbares On-Board-Bauteil (SMD), das eine Auswahl der Versorgungsspannung zwischen 3,3 V und 5 V ermöglicht.Das MIKROE-2897 Click nutzt den integrierten Schaltkreis MAX3237E 3V-bis-5,5V-Mehrkanal-Treiber/-Empfänger. Der MAX3237E IC erzeugt eine RS232-Spannung im Bereich von ±13 V und akzeptiert RS232-Signalpegel im Bereich von ±25 V. Das MIKROE-2897 Click verfügt über den standardisierten DE-9-Steckverbinder für einen einfachen Anschluss an das RS232-Bauteil. Dieses Click Board ermöglicht eine einfache und zuverlässige RS232-zu-UART-Kommunikation und unterstützt die serielle Kommunikation zwischen vielen verschiedenen Bauteilen. Das MIKROE-2897 Click ist eine perfekte Lösung für batteriebetriebene und tragbare Geräte, tragbare Ausrüstungen, Palmtop-Computer und Digitalkameras.
Merkmale
- On-board-MAX3237E-IC
- Ermöglicht eine einfache und zuverlässige RS232-zu-UART-Kommunikation
- RS232-I/O-Pins sind bis zu 15 kV ESD-geschützt
- Universal-Eingangs/-Ausgangsschnittstelle (GPIO) und UART-Schnittstellen
- Wählbare Eingangsspannung zwischen 3,3 V und 5 V
- Datenübertragungsrate reicht von 250 kbps bis 1.000 kbps
- Wiegt 35 g
Applikationen
- Die perfekte Lösung für batteriebetriebene und tragbare Ausrüstungen
- PDAs, Palmtop-Computer, Digitalkameras und Geräte, die den RS232-Standard unterstützen
MIKROE-2897 RS232 2 Click Draufsicht
Schaltplan MIKROE-2897 RS232 2 Click
Veröffentlichungsdatum: 2018-03-15
| Aktualisiert: 2022-08-19
