Monolithic Power Systems (MPS) EV6614-N-00A Evaluation Board

Monolithic Power Systems (MPS) EV6614-N-00A Evaluation Board is designed to demonstrate the capabilities of the MP6614 H-bridge DC motor driver. This evaluation board operates from a 5V to 35V input voltage range and delivers 2A maximum output continuous current. The EV6614-N-00A evaluation board features Over-Current Protection (OCP), Short-Circuit Protection (SCP), Under-Voltage Lockout (UVLO), and Over Temperature Protection (OTP). This evaluation board is available in an SOIC-8EP package. Typical applications include solenoid drivers and brushed DC motor drivers.

Features

  • 5V to 35V input voltage voltage (VIN) range
  • 2A maximum continuous output current (IOUT
  • 3.3V or 5V logic input voltage (VCC
  • Over-Current Protection (OCP)
  • Short-Circuit Protection (SCP)
  • Under-Voltage Lockout (UVLO)
  • Over Temperature Protection (OTP)

Applications

  • Solenoid drivers
  • Brushed DC motor drivers

Board Overview

Monolithic Power Systems (MPS) EV6614-N-00A Evaluation Board

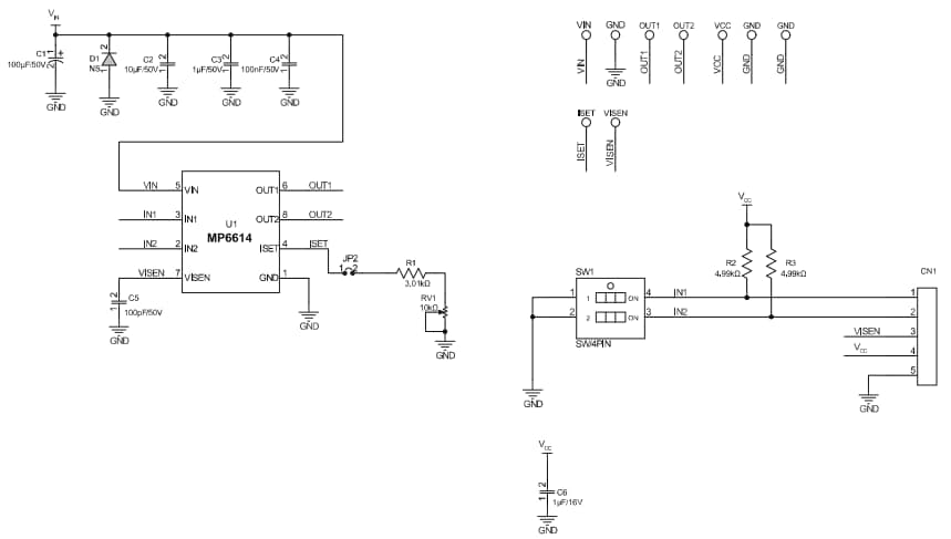
Schematic Diagram

Schematic - Monolithic Power Systems (MPS) EV6614-N-00A Evaluation Board
Veröffentlichungsdatum: 2024-03-12 | Aktualisiert: 2024-03-22