Monolithic Power Systems (MPS) MP171A Evaluation Boards
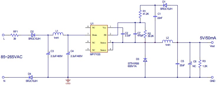
Monolithic Power Systems (MPS) MP171A Evaluation Boards are designed to evaluate MP171A regulators. The MP171A regulators are primary-side constant voltage regulators that provide accurate constant voltage (CV) regulation without an optocoupler. These evaluation boards operate at an 85VAC to 265VAC input voltage range, 60Hz/50Hz frequency, and 5V/50mA drive load. MPS MP171A Evaluation Boards feature excellent immunity that meets the 2kV IEC 61000-4-5 surge immunity and EN 55022-conducted EMI requirements.Features
- Evaluates MP171A primary-side constant voltage regulators
- 85VAC to 265VAC input voltage range
- 5V output voltage
- 50mA output current
EV171-S-00A Schematic
EV171-J-00A Schematic
Veröffentlichungsdatum: 2020-12-08
| Aktualisiert: 2024-08-16
