Monolithic Power Systems (MPS) MP2181 & MP2182 Synchronous Step-Down Converters
Monolithic Power Systems (MPS) MP2181 and MP2182 Synchronous Step-Down Converters are switch-mode converters with built-in internal power MOSFETs. The MPS2181 achieves 1A, and the MP2182 2A continuous output current from a 2.5V to 5.5V input voltage with excellent load and line regulation. The output voltage can be regulated to as low as 0.6V. The constant-on-time (COT) control scheme provides fast transient responses and eases loop stabilization. Fault protections include cycle-by-cycle current limiting and thermal shutdown. MPS MP2181 and MP2182 Synchronous Step-Down Converters feature an ultra-small SOT583 package and require a minimal number of readily available, standard external components. Ideal applications include high-performance DSPs, wireless power, portable and mobile devices, and other low-power systems.Features
- 21μA low IQ
- 1.2MHz switching frequency
- EN for power sequencing
- 1% FB accuracy
- Wide 2.5V to 5.5V operating input range
- Output adjustable from 0.6V
- Up to 2A output current
- 100% duty on
- Output discharge
- Internal power MOSFET switches
- MP2181 - 90mΩ and 50mΩ
- MP2182 - 80mΩ and 40mΩ
- VO OVP
- External soft-start control
- Short-circuit protection with hiccup mode
- Power good
- Available in SOT583 package
Applications
- Wireless/networking cards
- Portable instruments
- Battery-powered devices
- Low-voltage I/O system power
- Multi-function printers
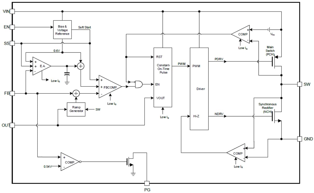
Functional Block Diagram
Veröffentlichungsdatum: 2020-04-07
| Aktualisiert: 2024-12-30
