Monolithic Power Systems (MPS) MP2192C Synchronous Step-Down Converters

Monolithic Power Systems (MPS) MP2192C Synchronous Step-Down Converters are monolithic, switch-mode converters with built-in internal power MOSFETs. These converters achieve up to 2A of continuous output current (IOUT). The MP2192C step-down converters operate from 2.5V to 5.5V input voltage range with excellent load and line regulation, and 0.6V output voltage is regulated. These converters integrate a Constant-On-Time (COT) control scheme, which provides a fast transient response and eases loop stabilization. The MP2192C step-down converters are available in an ultra-small WLCSP (0.85mm x 1.25mm) package. Typical applications include wireless/networking cards, portable instruments, battery-powered devices, and low-voltage I/O system power.

Features

  • Forced Pulse-Width Modulation (PWM) mode operation
  • 1.1MHz switching frequency (fSW)
  • EN for power sequencing
  • 1% FB accuracy
  • 2.5V to 5.5V operating input voltage (VIN) range
  • Output voltage adjustable from 0.6V
  • Up to 2A output current (IOUT)
  • 75mΩ and 45mΩ internal power MOSFETs
  • 100% duty on
  • Output discharge
  • Output voltage (VOUT) Over-Voltage Protection (OVP)
  • Short-Circuit Protection (SCP) with Hiccup mode
  • Available in a 6-Ball WLCSP (0.85mm x 1.25mm) package

Applications

  • Wireless/networking cards
  • Portable instruments
  • Battery-powered devices
  • Low-voltage I/O system power
  • Multi-function printers

Typical Application Circuit Diagram

Application Circuit Diagram - Monolithic Power Systems (MPS) MP2192C Synchronous Step-Down Converters

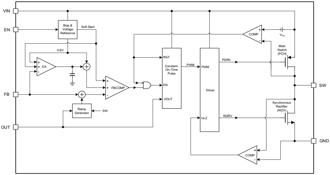
Block Diagram

Block Diagram - Monolithic Power Systems (MPS) MP2192C Synchronous Step-Down Converters
Veröffentlichungsdatum: 2024-03-14 | Aktualisiert: 2024-04-23