Monolithic Power Systems (MPS) MP4576 Synchronous Buck Converters

Monolithic Power Systems (MPS) MP4576 Synchronous Buck Converters are fully integrated, fixed-frequency, and step-down converters. These converters operate at 4.5V to 60V input supply voltage range and can achieve up to 600mA continuous output current with peak current control. The MP4576 synchronous buck converters also achieve load and line regulation across the -40°C to 125°C ambient temperature range. These converters feature 40μA quiescent current in standby mode, clock SYNC output, built-in internal soft-start, hiccup Over-Current Protection (OCP), and hiccup Short-Circuit Protection (SCP).

The MP4576 synchronous buck converters integrate internal high-side and low-side power MOSFETs for high efficiency without an external Schottky diode. These converters employ Advanced Asynchronous Mode (AAM) to achieve high efficiency under light-load conditions by scaling down the frequency to reduce the gate driver losses. The MP4576 synchronous buck converters operate at fixed-frequency and peak current control mode to regulate the output voltage at moderate to high output currents. These converters are ideal for infotainment, lamps, LEDs, and industrial power systems applications.

Features

  • Cooler thermals:
    • Less than 8°C TJ rise at 600mA/400kHz
    • 91% efficiency (24V to 5V, 600mA, 400kHz)
    • Low-ohmic MPS BCD FET technology
  • Additional features:
    • Power Good (PG) output
    • Clock SYNC output
    • Low-dropout mode
    • Internal soft-start
    • Hiccup Over-Current Protection
    • Selectable Forced Continous Conduction Mode (FCCM) and AAM
  • Reduced board size and BOM:
    • Integrated compensation network
    • Available in small QFN-12 (2.5mm x 3mm) package
  • Low-noise EMI/EMC:
    • MeshConnect flip-chip packaging
    • Operate outside of AM radio band
  • Extend vehicle battery life:
    • Low-quiescent current in standby mode (40μA)

Applications

  • Infotainment
  • Lamps and LEDs
  • Industrial power systems

Application Circuit Diagram

Application Circuit Diagram - Monolithic Power Systems (MPS) MP4576 Synchronous Buck Converters

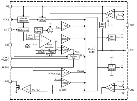
Functional Block Diagram

Block Diagram - Monolithic Power Systems (MPS) MP4576 Synchronous Buck Converters
Veröffentlichungsdatum: 2022-04-14 | Aktualisiert: 2022-06-02