Monolithic Power Systems (MPS) MP6543 2A 3-Phase Brushless DC Motor Drives
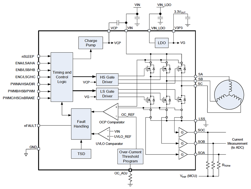
Monolithic Power Systems (MPS) MP6543 Brushless DC Motor Drivers are 12V, 2A 3-phase power stages. The MP6543H Motor Drivers each integrate three half-bridges consisting of six N-channel power MOSFETs, as well as pre-drivers, gate drive power supplies, and current-sense amplifiers. These devices are available in three variants. The MP6543 has Enable (EN) and PWM inputs for each half-bridge. The MP6543A has separate High-Side (HS) and Low-Side (LS) inputs. The MP6543B has Hall-effect sensor inputs.The MP6543 Motor Drivers deliver up to 2A of continuous current (depending on thermal and PCB conditions) with an adjustable over-current protection (OCP) threshold. These devices use an internal charge pump to generate the gate drive supply voltage for the high-side MOSFETs and a trickle charge circuit to maintain a sufficient gate drive voltage to operate at a 100% duty cycle.
Internal safety features include thermal shutdown, under-voltage lockout (UVLO), and over-current protection (OCP).
The Monolithic Power Systems (MPS) MP6543 Brushless DC Motor Drivers are available in a QFN-24 package with an exposed pad for enhanced thermal performance.
Features
- 3V to 22V operating supply voltage
- Three integrated half-bridge drivers
- 2A continuous output current
- MOSFET on resistance: 110mΩ per FET
- Available in three variants
- MP6543: EN and PWM inputs
- MP6543A: LS and HS inputs
- MP6543B: Hall-effect sensor inputs
- Built-In 3V, 100mA LDO regulator
- Internal charge pump supports 100% duty cycle operation
- Automatic synchronous rectification
- Under-voltage lockout (UVLO) and thermal shutdown protection
- Over-current protection (OCP) with adjustable threshold
- Integrated bidirectional current-sense amplifiers
- -40°C to +125°C operating temperature range
- 3mm x 4mm QFN-24 package
Applications
- 3-phase brushless DC motors
- Permanent magnet synchronous motors
- Drones
- Robotics
Typical Application Circuit
Block Diagram
Pin Designations
Package Outline
Veröffentlichungsdatum: 2022-01-20
| Aktualisiert: 2024-03-26
