Monolithic Power Systems (MPS) MP6907 Synchronous Switching Controllers
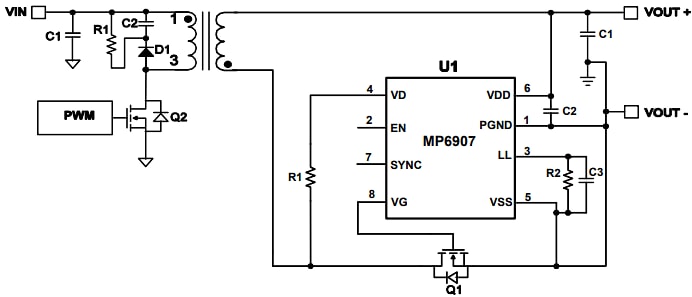
Monolithic Power Systems (MPS) MP6907 Fast Turn-off Synchronous Switching Controllers are low-drop diode emulators that can replace Schottky diodes in high-efficiency flyback converters when combined with an external MOSFET. These controllers work with 12V standard and 5V logic level MOSFETs and have a wide 4.2V to 35V operating range. These rectifiers provide a SYNC interface to receive an external signal to shut down the gate driver for reliable continuous conduction mode (CCM) operation. The MP6907 rectifiers offer programmable light-load sleep mode, which reduces the IC's quiescent current to ~150mA. Applications for MPS MP6907 Synchronous Switching Controllers include industrial power systems, distributed power systems, battery-powered systems, and flyback converters.Features
- Works with 12V standard and 5V logic level MOSFETS
- Compatible with Energy Star 1W standby requirements
- Fast turn-off total delay of 25ns
- 4.2V to 35V wide VDD operating range
- ~150μA quiescent current in light-load mode
- Supports CCM, DCM, and quasi-resonant operation
- SYNC interface for CCM operation
- Supports high-side and low-side rectification
- Power savings of up to 1.5W in a typical notebook adapter
- Available in SOIC8 and TSOT23-6 packages
Applications
- Industrial power systems
- Distributed power systems
- Battery powered systems
- Flyback converters
Typical Application Circuit
Veröffentlichungsdatum: 2017-03-09
| Aktualisiert: 2022-05-18
