Monolithic Power Systems (MPS) MPM3530 Step-Down Power Module
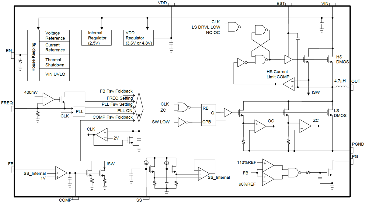
Monolithic Power Systems (MPS) MPM3530 Step-Down Power Module is an easy-to-use, fully integrated, 55V input, 3A, step-down, DC/DC power module. The Monolithic Power Systems MPM3530 integrates a monolithic DC/DC converter, power inductor, input capacitors, and the necessary resistors and capacitors in a compact QFN package. The total power solution only requires a minimal number of external components.Features
- Wide 4.5V to 55V operating input range
- Efficiency up to 92.3%
- Adjustable, wide output voltage 1V to 15V
- Programmable switching frequency with external SYNC function
- External Soft Start (SS)
- Over-Current Protection (OCP)
- High efficiency for light-load operation
- Over-Voltage Protection (OVP) and thermal shutdown protection
- Power Good (PG) indication
- Meet EN55022 Class B emission
- -40°C to +85°C operating temperature range
- 10mm x 12mm x 4mm QFN-47 package
Applications
- Industrial power systems
- Diagnostic machines/test equipment
- Distributed power systems
- Telecom and networking systems
Block Diagram
Veröffentlichungsdatum: 2018-10-15
| Aktualisiert: 2024-06-27
