Monolithic Power Systems (MPS) MPM3612 Switching Voltage Regulators
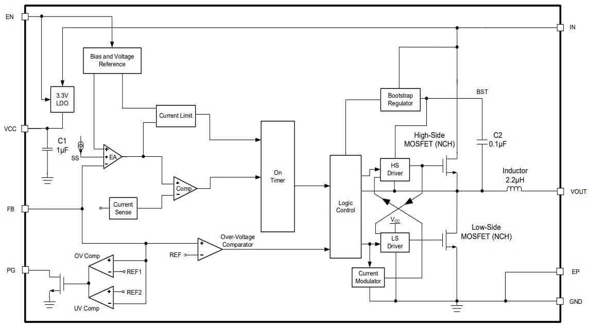
Monolithic Power Systems (MPS) MPM3612 Switching Voltage Regulators are synchronous, step-down, switch-mode power modules with built-in internal power MOSFETs and high light-load efficiency. These regulators are ultra-low 5μA quiescent current (IQ) power modules operating at 3V to 22V input voltage range and 1A load current. The MPM3612 regulators offer a compact solution that can achieve up to 1A of continuous output current (IOUT), with excellent load and line regulation across a broad input supply range. These regulators' protection features include Over-Current Protection (OCP), Over-Voltage Protection (OVP), and thermal shutdown.Features
- 3V to 22V operating input voltage (VIN) range
- 5µA Low Quiescent Current (IQ)
- 1A load current
- High efficiency from 100µA to 1A load at 4V to 22V VIN
- Power-Save Mode (PSM)
- 1.25MHz Fixed Switching Frequency (fSW) during Continuous Conduction Mode (CCM)
- tON extension to support large-duty cycles
- Power Good (PG) indication
- EN shutdown output discharge
- Over-Current Protection (OCP), OverVoltage Protection (OVP), and hiccup mode
- Adjustable output voltage (VOUT)
- Available in an LGA (3mm x 3mm x 2mm) package
Applications
- Internet-of-Things (IoT)
- Home automation and home security
- Single- or multi-cell Li-Ion battery systems
- Multi-cell dry battery systems
- Server power
Block Diagram
Application Diagram
Efficiency vs. Load Current
Veröffentlichungsdatum: 2024-03-28
| Aktualisiert: 2025-02-03
