Monolithic Power Systems (MPS) MPQ4242 AEC-Q100 Qualified USB PD ICs
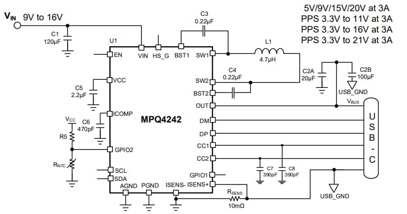
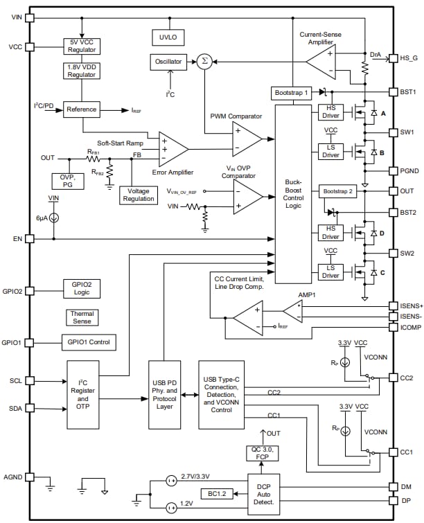
Monolithic Power Systems (MPS) MPQ4242 AEC-Q100 Qualified USB PD ICs are designed for USB Type-C sourcing ports and integrate a buck-boost converter with four power switches. These ICs support up to 5A of continuous output current (IOUT) under a certain input supply range. The MPQ4242 USB PD ICs provide a configurable PD power management state machine when the battery voltage (VBATT) is low or if an overtemperature condition occurs. These ICs feature a battery short-to-ground protection driver, I2C slave interface, output line drop compensation, and PWM duty cycle configurable LED driver.The MPQ4242 USB PD ICs offer fault condition protections, including I/O pin short for the BUS and VIN pins, and CC Over-Current Protection (OCP). Other protection features include current limiting with hiccup mode, output Over-Voltage Protection (OVP), and thermal shutdown. These ICs are available in a QFN-22 (4mm x 5mm) package. Applications include USB PD charging ports and USB power supplies.
Features
- All-in-one USB PD solution for automotive sourcing ports
- Integrated 4-switch buck-boost converter
- Integrated PD 3.0 controller
- 4.8V to 36V wide operating input voltage (VIN) range
- 3.3V to 22.5V output voltage (VOUT) range
- ±5% accurate output CC current limit
- External High-Side MOSFET (HS-FET) can be paralleled
- Low IQ when USB Type-C is disconnected
- 250kHz / 420kHz configurable frequency with spread spectrum
- Supports USB Type-C V2.0
- Supports USB PD R3.0, V2.0, and PPS with 7 PDO list
- Supports QC 3.0 specification and Huawei FCP
- Supports DCP schemes for BC1.2, 3A divider mode, and 1.2V/1.2V mode
- CCx, DP, and DM short to VBUS / VBATT protection
- Battery short to ground protection driver
- I2C slave interface
- Output line drop compensation
- Configurable PD power management during low battery voltages or high temperatures
- Supports dual-port PD power-sharing
- PWM duty cycle configurable LED driver
- Up to 120 minutes for EN OFF delay
- Available in a 4mm x 5mm QFN-22 package with wettable flanks
- Available in AEC-Q100 Grade 1
Applications
- USB power delivery charging ports
- USB power supplies
Functional Block Diagram
Typical Application Circuit
Veröffentlichungsdatum: 2024-07-01
| Aktualisiert: 2024-07-10
