Monolithic Power Systems (MPS) MPQ4576 Synchronous Buck Converters

Monolithic Power Systems (MPS) MPQ4576 Synchronous Buck Converters are fully integrated, fixed-frequency, and step-down converters that achieve up to 600mA of continuous output current. These converters operate at a 4.5V to 60V input supply voltage range, up to 65V load dump voltage, and 4V cold crank down voltage. The MPQ4576 synchronous buck converters feature clock SYNC output, Power Good (PG) output, internal soft-start, and low-ohmic MPS BCD FET technology. These converters integrate internal high-side and low-side power MOSFETs for high efficiency without an external Schottky diode. The MPQ4576 synchronous buck converters employ Advanced Asynchronous Mode (AAM) to achieve high efficiency under light-load conditions by scaling down the frequency to reduce switching and gate driver losses.

The MQ4576 synchronous buck converters provide Over-Current Protection (OCP), hiccup Short Circuit Protection (SCP), input Under-Voltage Lockout (UVLO), and auto-recovery thermal protection. These converters are used in the applications such as automotive infotainment, automotive LEDs and lamps, automotive motor control, and industrial power systems.

Features

  • Designed for 24V and 36V automotive or industrial systems:
    • Load dump up to 65V
    • Cold crank down to 4V
  • Cooler thermals:
    • Less than 8°C TJ rise at 600mA/400kHz
    • 91% efficiency (24V to 5V, 600mA, 400kHz)
    • Low-ohmic MPS BCD FET technology
  • Low-noise EMI/EMC:
    • MeshConnect flip-chip packaging
    • Operate outside of AM radio band
  • Extend vehicle battery life:
    • Low quiescent current in standby mode (40μA)
  • Reduced board size and BOM:
    • Integrated compensation network
    • Available in a small QFN-12 (2.5mm × 3mm) Package
  • Additional features:
    • Clock SYNC output
    • Power Good output
    • Internal soft-start
    • Low-dropout mode
    • Hiccup mode for Over-Current Protection (OCP)
    • Selectable AAM or Forced Continuous Conduction Mode (FCCM)

Applications

  • Automotive infotainment
  • Automotive LEDs and lamps
  • Automotive motor control
  • Industrial power systems

Application Circuit Diagram

Application Circuit Diagram - Monolithic Power Systems (MPS) MPQ4576 Synchronous Buck Converters

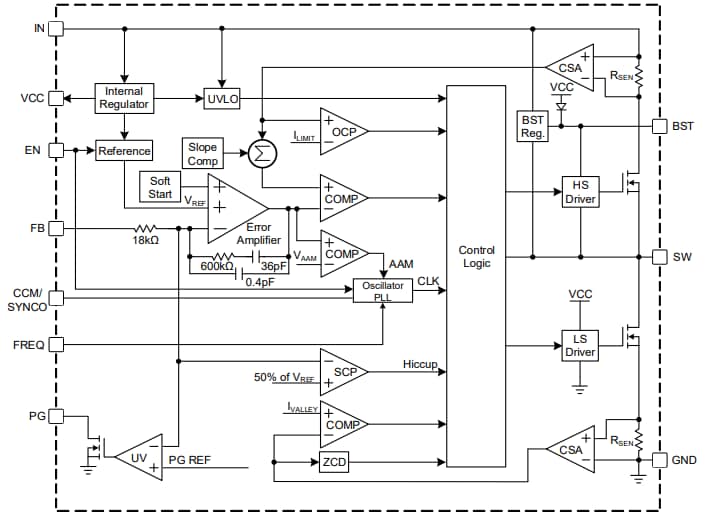
Functional Block Diagram

Block Diagram - Monolithic Power Systems (MPS) MPQ4576 Synchronous Buck Converters
Veröffentlichungsdatum: 2022-04-14 | Aktualisiert: 2022-12-20