Monolithic Power Systems (MPS) MPQ6532 Three-Phase Brushless DC Motor Pre-Drivers

Monolithic Power Systems (MPS) MPQ6532 Three-Phase Brushless DC Motor Pre-Drivers are IC-designed drivers capable of driving three half-bridges, with six N-channel power MOSFETs. These motor pre-drivers operate on a wide input voltage range of 5V to 60V and a temperature range of -40°C to 125°C. The MPQ6532 pre-drivers include built-in hall sensor inputs and 120° communication logic and integrate a regulated charge pump to generate gate drive power. These drivers consist of internal safety features like configurable Short-Circuit Protection (SCP), overcurrent Protection (OCP), adjustable Dead-Time (DT) control, Under-Voltage Lockout (UVLO), and thermal shutdown. The MPQ6532 pre-drivers include an internal trickle-charge circuit to maintain sufficient HS-FET driver voltage even when the output is at 100% duty cycle. Typical applications are three-phase Brushless DC (BLDC) Motors and Permanent Magnet Synchronous Motors (PMSMs) and automotive actuators, pumps, and fans.

Features

  • Wide 5V to 60V Input Voltage (VIN) range
  • Built-in hall sensor inputs and 120° commutation logic
  • Charge pump gate drive supply
  • Bootstrap (BST) High-Side (HS) Driver with trickle-charge circuit supports 100% duty cycle operation
  • Low-power sleep mode
  • Configurable Short-Circuit Protection (SCP)
  • Over-Current Protection (OCP)
  • Adjustable Dead-Time (DT) control to prevent shoot-through
  • Pulse-Width Modulation (PWM) speed control input
  • Brake control input
  • Motor start-up current limit
  • Thermal shutdown and Under-Voltage Lockout (UVLO) Protection
  • Fault indication output
  • Thermally enhanced surface-mount package
  • Available in a QFN-28 (4mm x 5mm) package
  • Available in AEC-Q100 grade 1

Applications

  • Three-Phase Brushless DC (BLDC) Motors
  • Permanent Magnet Synchronous Motors (PMSMs)
  • Automotive Actuators
  • Pumps
  • Fans

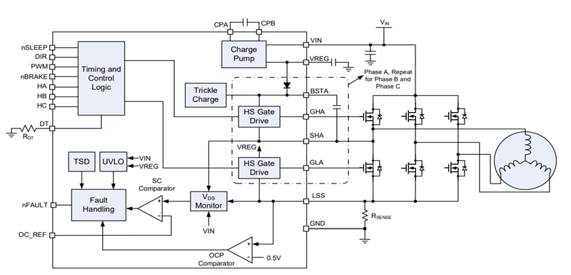
Block Diagram

Block Diagram - Monolithic Power Systems (MPS) MPQ6532 Three-Phase Brushless DC Motor Pre-Drivers

Application Circuit

Application Circuit Diagram - Monolithic Power Systems (MPS) MPQ6532 Three-Phase Brushless DC Motor Pre-Drivers
Veröffentlichungsdatum: 2022-09-01 | Aktualisiert: 2022-10-11