Monolithic Power Systems (MPS) TBMV300 Development Boards

Monolithic Power Systems (MPS) TBMV300 Development Boards are MV300/MVQ300 test boards designed to work with the EVKT-MV-RP-PICO evaluation kit and the MagVector evaluation app software. These boards are available in two versions of test boards using either an I2C communication interface or a Serial Peripheral Interface (SPI) communication interface. The MV300 test board with I2C communication is called the TBMV300-Q-LT-I2C. The MV300 test board with SPI communication is called the TBMV300-Q-LT-SPI. These boards are also possible to use directly with any microcontroller that has a 3.3V I2C or SPI interface. The TBMV300 development boards operate at a 3V to 3.6V supply voltage (VDD) and -40°C to 125°C operating temperature range. These boards are ideal for DC or AC magnetic field detection, magnetic field mapping, 3D magnetic joysticks, and position control.

Applications

  • DC or AC magnetic field detection
  • Magnetic field mapping
  • 3D magnetic joysticks
  • Position control

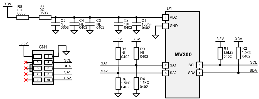
Schematic

Schematic - Monolithic Power Systems (MPS) TBMV300 Development Boards

Dimension Drawing

Mechanical Drawing - Monolithic Power Systems (MPS) TBMV300 Development Boards

MV300/MVQ300 Test Board and Evaluation Kit Set-Up

Monolithic Power Systems (MPS) TBMV300 Development Boards
Veröffentlichungsdatum: 2025-04-28 | Aktualisiert: 2025-05-21