Nexperia NEX52041 USB Type-C®-/Power-Delivery-Controller
Nexperia NEX52041 USB-Typ-C® und Power-Delivery-Controller (PD) sind hochintegrierte Bauteile mit Unterstützung für mehrere DP-/DM-basierte Schnellladeprotokolle, die zur Vereinfachung der Implementierung von USB-C-Anschlüssen in einer großen Auswahl von elektronischen Bauteilen ausgelegt sind. Der NEX52041 von Nexperia unterstützt sowohl Quell- als auch Senken-Rollen und ermöglicht eine flexible Leistungsverhandlung bis zu 100 W (20 V, 5 A) in Übereinstimmung mit der USB-PD-3.0-Spezifikation. Der NEX52041 verfügt über einen embedded Mikrocontroller mit Firmware, der die USB-PD-Kommunikation, Kabelerkennung und den Rollenaustausch verwaltet. Die Controller enthalten einen integrierten VBUS - und CC-Leitungsschutz, Unterstützung bei leeren Batterien und programmierbare Leistungsregeln, wodurch sich die Komponenten für verschiedene Applikationen eignen, beispielsweise Dockingstationen, Monitore und Netzadapter. Darüber hinaus unterstützen die Bauteile alternative Modi wie DisplayPort™ über USB-C, wodurch die Vielseitigkeit in Multimedia- und Datenapplikationen verbessert wird. Mit einer kompakten Größe von 4,0 mm x 4,0 mm und einem robusten Funktionssatz optimiert der NEX52041 die USB-C-Integration bei gleichzeitiger Einhaltung der USB-Standards.Merkmale
- USB Type-C PD-Controller
- Programmierbare Type-C-Standardanzeige, 1,5 A, 3 A Quellkapazitätsanzeige
- USB PD3.1 SPR mit PPS
- Integriertes VCONN-Netzteil und Schalter
- SOP-Kommunikationsunterstützung für E-Marker
- USB-IF-zertifiziert für PD 3,1. (TID 12567)
- Unterstützung mobiler Ladeprotokolle
- BC1.2 DCP und Legacy-Ladeprotokolle
- Proprietäre Ladeprotokolle
- Großer 3,3 V- bis 23 V-Betriebsbereich
- CC1- und CC2-Pins mit 25-V-Toleranz, um Kurzschluss-zu-VBUS zu widerstehen
- Acht programmierbare GPIOs
- I2C-Schnittstelle
- Integrierter n-MOSFET-Gate-Drive
- Programmierbare Kabelkompensation für VBUS
- Eingebaute VIN- und VBUS-Entladung (GPIO konfigurierbar zur Ansteuerung einer externen Entladung des Low-Side-MOSFET)
- Unterstützung für Stromsparmodus
- Multi-IC-Kommunikation für Smart-Stromverteilung in Applikationen mit mehreren Anschlüssen
- Programmierbarer Fehlerschutz und Schwellenwert
- Überspannungsschutz (OVP) und Unterspannungsschutz (UVP)
- OVP für CC-Pins und DP-/DM-Pins
- Programmierbarer VBUS-Ausgangsüberstromschutz (OCP)
- Überhitzungsschutz (OTP)
- Embedded MCU mit 16 kB MTP-ROM
- Gehäuseoptionen, Größe 4,0 mm x 4,0 mm x 0,75 mm
- Thermisch verbessertes HWQFN16-Kunststoffgehäuse, sehr dünnes Quad-Flat-Gehäuse, keine Drähte, 16 Anschlüsse, 0,65-mm-Rastermaß
- Thermisch verbessertes HWQFN24-Kunststoffgehäuse, keine Drähte, 24 Anschlüsse, 0,5-mm-Rastermaß
- Sperrschichttemperaturbereich: -40 °C bis +125 °C
- ESD-Werte
- ±2000 V Human-Body-Model (HBM) gemäß ANSI/ESDA/JEDEC JS-001
- ±500 V Charged-Device-Model (CDM) gemäß JEDEC-Spezifikation JESD22-C101
Applikationen
- Netzadapter
- Wandadapter
- Energiespeicher
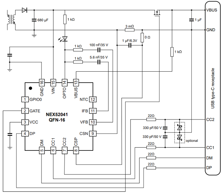
Applikations-Schaltungs-Diagramm
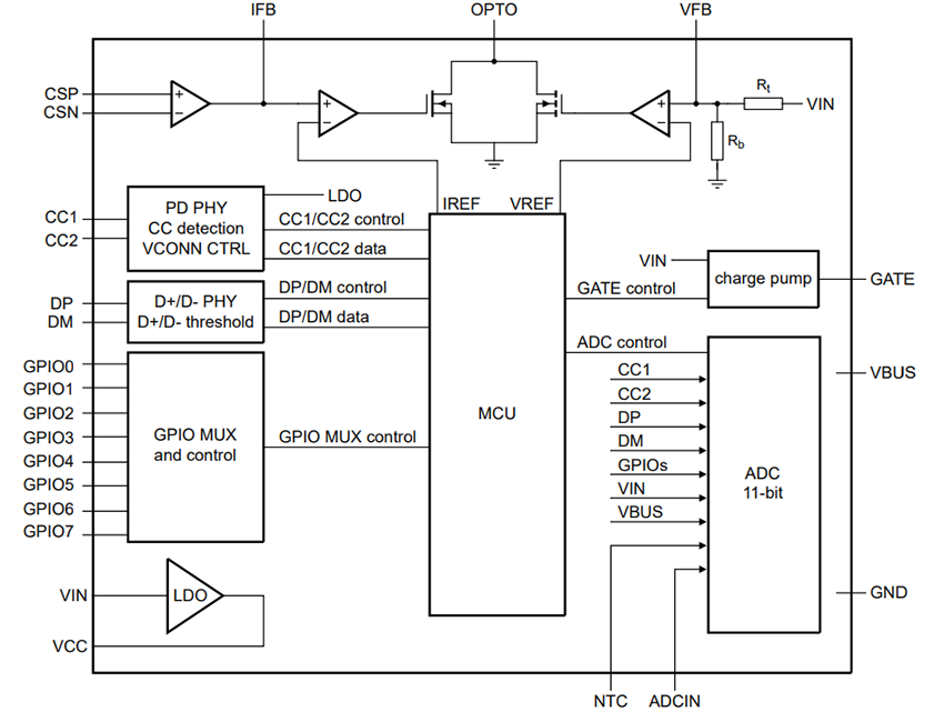
Blockdiagramm
Veröffentlichungsdatum: 2025-05-28
| Aktualisiert: 2025-06-05
