Nexperia NEX806 Quasi-Resonanz-Flyback-Regler
Nexperia NEX806 Quasi-Resonanz-Flyback-Regler sind PWM-Hochfrequenzregler, die für eine effiziente Leistungsumwandlung entwickelt wurden. Diese Nexperia-Regler schalten automatisch zwischen den Modi Quasi-Resonant (QR), Discontinuous Conduction Mode (DCM) und Pulse Frequency Modulation (PFM) um, was einen hohen Wirkungsgrad bei unterschiedlichen Lasten gewährleistet. Mit einem breiten Versorgungsspannungsbereich von 10 V bis 83 V eignen sich diese Bauteile für Anwendungen wie USB PD/QC-Ladegeräte sowie Wechsel- und Gleichstromnetzteile. Die Regler von NEX806 verfügen über umfassende Schutzmechanismen einschließlich Überspannungs-, Überstrom- und Übertemperaturschutz, die einen zuverlässigen Betrieb in anspruchsvollen Umgebungen gewährleisten.Merkmale
- Breiter 10 V bis 83 V VCC Bereich unterstützt PD/PPS
- Direkter GaN-Treiber
- Valley-Schaltbetrieb in QR/DCM/PFM
- Burst-Modus mit extrem niedrigem Betriebsstrom bei geringer und keiner Last
- 130 kHz oder 170 kHz Optionen für die maximale Frequenz
- Interner Softstart (SST)
- Überspannungsschutz am Ausgang (OVP)
- Frequenzspreizung für bessere EMI
- Interner Übertemperaturschutz (OTP)
- Externes OTP durch NTC-Widerstand
- VCC Über-/Unterspannungsschutz (VCC OV/UV)
- Netzspannung Braun-in/Braun-out (BNI/BNO)
- Kurzschlussschutz am Ausgang (SCP)
- Schaltkreisschutz gegen Stromkreisunterbrechung/Kurzschluss
- Schutz vor Kurzschluss des Sekundärgleichrichters (SRSP)
- Überlastschutz (OLP)
- Überspannungsschutz (OPP) zur Erfüllung der LPS
- TSOT23-6-Gehäuse
Applikationen
- USB PD/QC-Ladegeräte
- Wechsel-/Gleichstromnetzteile für Mobilgeräte
- Hilfsenergieversorgung für Industrie- und Haushaltsgeräte
Technische Daten
- Versorgung (VCC-Pin)
- 18 V maximale Einschaltschwellenspannung, 17 V typisch
- 8,4 V typische Ausschaltschwellenspannung
- 9,4 V maximale Halteschwellenspannung, 9 V typisch
- 83,5 V auf 93 V OVP-Schwellenspannung
- 99 V maximale Entladeschwellenspannung, 94 V typisch
- 5 V typische Entladeschwellen-Hysteresespannung
- 5 mA typische Entladestromstärke
- 8 μA maximale Einschaltstromstärke, 5 μA typisch
- 1,89 mA bis 3,22 mA maximaler normaler Betriebsstrombereich
- 350 μA maximale Stromstärke im Burst-Modus, 270 μA typisch
- Rückkopplungseingang (FB-Pin)
- 5 V typische Leerlaufspannung
- 28 kΩ typischer interner Pullup-Widerstand
- 0,3 V typische Spannung bei Überspringen des DRV-Impulses
- 0,4 V typische Spannung bei Wiederaufnahme des DRV-Impulses
- 3,5 V typische Überlastschutz-Schwellenspannung
- 50 ms typische Überlastschutz-Abschaltzeit
- 5V/V typisches Teilerverhältnis von FB zu CS
- 4,3 ms typische Softstartzeit
- Strommesseingang (CS-Pin)
- 320 ns typische Austastung der Vorderflanke für PWM-Komparator
- 0,365 V zu 0,43 V maximaler Stromgrenzwertbereich für PWM-Komparator
- 90 ns typische Vorderflankenaustastung für OC-Fehlerschutz
- 0,61 V zu 0,7 V Sekundärgleichrichter (SR) Kurzschlussfehlerschutz
- 3 SR-Kurzschlussfehler-Abschaltzyklen
- 0,04 V typischer Schwellenwert für die Kurzschlusserkennung
- 3 kurze Fehlerbehebungszyklen
- 127°C/W Wärmeübergangswiderstand zur Umgebung
- -40 °C bis +125 °C Temperaturbereich der Betriebssperrschicht
- Nullstromerkennung (ZCD-Pin)
- 9 μA typische Tal-Erkennungsschwelle
- 2μs typische Talfensterzeit
- 96 μA maximaler Schwellenwert für die Erkennung von Einbrüchen, 91 μA typisch
- 79 μA bis 91 μA Schwellenwert für die Erkennung von Stromausfällen
- 50 ms typische Brownout-Abschaltzeit
- 3,3 V bis 3,8 V OVP-Schwellenwertbereich
- 7 OVP Deglitch-Zyklen
- 0,3 V typischer Schwellenwert für den Ausgangskurzschlussschutz
- 7 Deglitch-Zyklen für den Ausgangskurzschlussschutz
- 20 ms typische UVP/SCP-Austastungszeit während des Softstarts
- Gate-Ansteuerung (DRV-Pin)
- 0,2 V zu 8 V Bereich
- 5,8 V bis 11,5 V typischer Bereich für Hochspannungs-Clamping
- 350 ns typische Anstiegszeit
- 30 ns typische Abfallzeit
- ´Steuerlogik
- Maximale Schaltfrequenzbereiche
- 120 kHz an 140 kHz für NEX80601 NEX80611, und NEX80605
- 155 kHz auf 185 kHz für NEX80602
- 20 kHz bis 30 kHz minimaler Schaltfrequenzbereich
- Maximale Schaltfrequenzbereiche
- Übertemperaturschutz
- +155 °C typische interne thermische Abschaltschwelle
- +30 °C typische Hysterese der internen thermischen Abschaltung
- 1,5 ms typische externe OTP-Deglitch-Zeit
- ESD-Schutz
- ±2.000 V HBM nach ANSI/ESDA/JEDEC JS-001 Klasse 2, alle Pins außer CS
- ±1.500 V HBM nach ANSI/ESDA/JEDEC JS-001 Klasse 1C, nur CS-Pin
- ±500 V CDM nach ANSI/ESDA/JEDEC JS-001 Klasse C2a
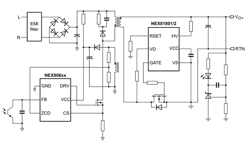
Applikations-Schaltungs-Diagramm
Funktionales Blockdiagramm
Veröffentlichungsdatum: 2025-04-07
| Aktualisiert: 2025-04-14
