Nexperia NXS0506/GU-Q100 Bidirektionale Pegelumsetzer
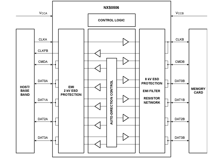
Die NXS0506/GU-Q100 bidirektionalen Pegelumsetzer mit Dual-Versorgung von Nexperia unterstützen SD 3,0, einschließlich SDR104, SDR50, DDR50, SDR25, SDR12, SD 2,0 Hochgeschwindigkeits- (50 MHz) und Standard-Geschwindigkeitsmodi (25 MHz). Der NXS0506/GU-Q100 ist für die Verbindung zwischen einer Speicherkarte, die bei 1,7 V bis 3,6 V betrieben wird, und einem Host mit einer Versorgungsspannung von 1,1 V bis 1,95 V ausgelegt. Die Bauteile verfügen über einen eingebauten EMI-Filter und einen robusten ESD-Schutz (IEC 61000-4-2, Stufe 4).Zu den typischen Applikationen gehören Smartphones, mobile Handgeräte, Digitalkameras, Tablet-PCs, Laptop-Computer und SD-/MMC-/MicroSD-Kartenleser.
Der NXS0506GU-Q100 ist nach Automotive Electronics Council (AEC) Q200-Standard (Klasse 1) qualifiziert und eignet sich für den Einsatz in Fahrzeuganwendungen.
Merkmale
- Fahrzeug-Produktqualifizierung gemäß AEC-Q100 Klasse 2 (NXS0506GU-Q100)
- Spezifiziert von -40 °C bis +85 °C und von -40 °C bis +105 °C (NXS0506GU-Q100)
- Unterstützt eine Taktrate von bis zu 208 MHz
- SD 3,0 spezifikationskompatible Spannungsumsetzung zur Unterstützung von: SDR104, SDR50, DDR50, SDR25, SDR12, Hochgeschwindigkeits- und Standard-Geschwindigkeitsmodi
- 1,1 V bis 1,95 V hostseitige Schnittstellen-Spannungsunterstützung
- Automatische Richtungserkennung
- Geringer Stromverbrauch
- Integrierte Pull-Up-Widerstände: keine externen Widerstände erforderlich
- Integrierte EMI-Filter unterdrücken höhere Oberschwingungen von digitalen U/Os
- Pegelverschiebungs-Puffer halten ESD-Belastung vom Host fern (Nulldämpfungskonzept)
- 16-bumps WLCSP16-Gehäuse; Rastermaß 0,35 mm
- 16-Anschluss-XQFN16-Gehäuse; Rastermaß 0,4 mm
- Latch-up-Leistung übertrifft 100 mA gemäß JESD78 Klasse II.A
- ESD-Schutz
- HBM: ANSVESDA/JEDEC JS-001 Klasse 2 übertrifft 2 kV
- CDM: ANSW/ESDA/JEDEC JS-002 Klasse C3 übertrifft 1 kV
- IEC61000-4-2, Stufe 4, Kontaktentladung auf allen Pins auf der Speicherkartenseite übersteigt 8 kV
- IEC 61 000-4-2, Stufe 4, Luftentladung auf allen Pins auf der Speicherkartenseite übersteigt 15 kV
Applikationen
- Automobil-Applikationen
- Smartphone
- Mobilfunk-Handgeräte
- Digitalkameras
- Tablets
- Laptops
- SD/MMC/MicroSD-Kartenleser
Datenblätter
Blockdiagramm
Funktionsdiagramm
Veröffentlichungsdatum: 2022-04-28
| Aktualisiert: 2024-10-03
