NXP Semiconductors MC33HB2002 ICs und Treiber

NXP Semiconductors MC33HB2002 ICs und Treiber sind monolithische SMARTMOS-H-Brücken-Leistungs-ICs, die mit SPI-Konfigurations- und Diagnosefunktionen erweitert sind. Diese Leistungs-ICs sind in der Lage, induktive Lasten mit Spitzenströmen von mehr als 10 A zu regeln, wobei der ununterbrochene durchschnittliche Lastnennstrom bei 3 A liegt. Die MC33HB2002 ICs sind zur Erfüllung der Sicherheitsanforderungen gemäß ISO26262 ausgelegt, erfüllen die strengen Anforderungen von Fahrzeuganwendungen und sind AEC-Q100-qualifiziert. Diese Leistungs-ICs bieten eine hohe Genauigkeit bei der Echtzeit-Stromrückkopplung über ein Stromspiegel-Ausgangssignal mit einem Fehler von weniger als 5,0 %. Die MC33HB2002 ICs werden in einem Spannungsbereich von 5 V bis 28 V betrieben. Diese Leistungs-ICs eignen sich hervorragend für den Einsatz in der elektronischen Drosselklappensteuerung, Abgasrückführungssteuerung (AGR), elektrischen Pumpen, Turbo- und Abgasklappensteuerung.

Merkmale

  • Fortschrittliche Diagnosemeldungen über eine serielle Peripherieschnittstelle:
    • Ladepumpen-Unterspannungs, -Überspannung und Unterspannung auf VPWR
    • Kurzschluss zu Masse und Kurzschluss zu VPWR für jeden Ausgang
    • Offene Last, Temperaturwarnung und Übertemperaturabschaltung
  • Drei Gehäusegrößen in SOIC, PQFN und HVQFN erhältlich
  • Steuert induktive Lasten in einer vollständigen H-Brücken- oder Halbbrücken-Konfiguration an
  • Überspannungsschutz versetzt die Last in den High-Side-Rückführungsmodus mit Meldung im H-Brücken-Modus
  • Gemäß AEC-Q100 Klasse 1 qualifiziert

Technische Daten

  • Betriebsspannungsbereich: 5 V bis 28 V
  • 2 V/μs Standard-Anstiegsrate
  • Schwellenstrombegrenzung: 7 A
  • Fehler: > 5 %

Applikationen

  • Elektronische Drosselklappensteuerung
  • Abgasrückführungssteuerung (AGR) 
  • Steuerung von Turboklappen, Wirbel- und Getriebekammer sowie Abgasklappen
  • Elektrische Pumpen, Motorsteuerung und Hilfseinrichtungen

Blockdiagramm

Blockdiagramm - NXP Semiconductors MC33HB2002 ICs und Treiber

Applikationsdiagramm

Applikations-Schaltungsdiagramm - NXP Semiconductors MC33HB2002 ICs und Treiber

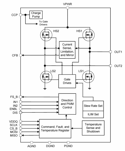
Functional Block Diagram

Blockdiagramm - NXP Semiconductors MC33HB2002 ICs und Treiber

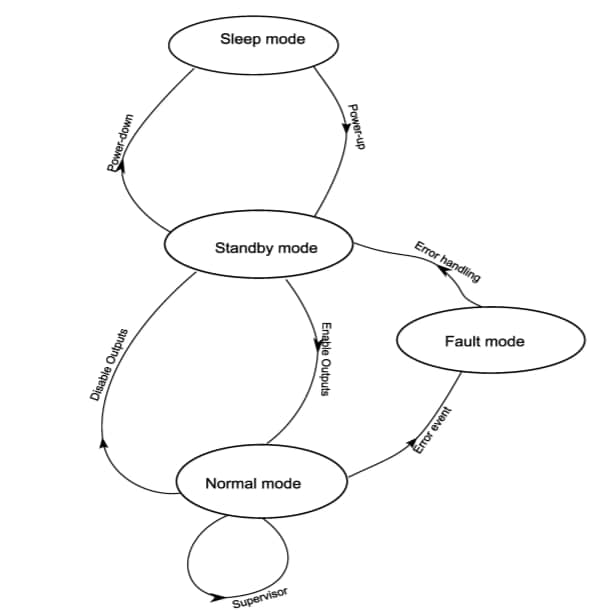
Operating Mode State Diagram

NXP Semiconductors MC33HB2002 ICs und Treiber

The MC33HB2002 operates in the following modes:

• Sleep mode:
        MC33HB2002 functions are disabled. The current consumption does not exceed the sleep-state current specification.
• Standby mode
        MC33HB2002 logic is fully operational with the outputs in a high-impedance state.
• Normal mode:
        MC33HB2002 functions are fully operational. Any detected faults transition the device to Fault mode.
• Fault mode:
        Certain functions are forced off and the FS_B signal is latched to logic [0] indicating a fault

Veröffentlichungsdatum: 2020-06-09 | Aktualisiert: 2022-03-11