NXP Semiconductors NVT4557 SIM-Karten-Schnittstellen-Pegelumsetzer
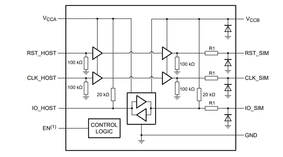
Der NXP Semiconductors NVT4557 SIM-Karten-Schnittstellen-Pegelumsetzer ist für die Verbindung einer SIM-Karte mit einer einzelnen hostseitigen Niederspannungs-Schnittstelle von 1.08 V bis 1,98 V ausgelegt. Der NVT4557 enthält drei 1,62-V- bis 3,6-V-Pegelumsetzer zur Umsetzung der Daten-, RSTn- und CLKn-Signale zwischen einer SIM-Karte und einem Host-Mikrocontroller. Der NVT4557 SIM-Karten-Pegelumsetzer ist mit allen ETSI, IMT-2000 und ISO-7816-SIM/Smart-Card-Schnittstellen-Anforderungen konform.Merkmale
- Unterstützt eine Taktrate von bis zu 10 MHz
- Mit allen ETSI, IMT-2000 und ISO-7816-SIM/Smart-Card-Schnittstellen-Anforderungen konform
- Unterstützt SIM-Karten-Versorgungsspannungen mit einem Bereich von 1,62 V bis 3,6 V
- Host-Mikrocontroller-Betriebsspannungsbereich: 1,08 V bis 1.98 V
- Automatische Pegelumsetzung von I/O, RSTn und CLKn zwischen SIM-Karte und hostseitiger Schnittstelle mit kapazitiver Isolierung
- Enthält eine Abschaltfunktion für die SIM-Karten-Signale gemäß ISO-7816-3
- Automatische Aktivierung und Deaktivierung über VCCB (nur Freigabe-Pin auf NVT4557HK 10-Pin-Gehäuse)
- Integrierte Pull-Up- und Pull-Down-Widerstände: keine externen Widerstände erforderlich
- Integrierte EMI-Filter unterdrücken höhere Oberschwingungen von digitalen I/Os
- Integrierter 8-kV-ESD-Schutz gemäß IEC 61000-4-2, Stufe 4 auf VCCB oder einem der kartenseitigen Pins – externe ESD-Dioden sind nicht erforderlich
- Pegelverschiebungsbuffer halten die ESD-Belastung vom Host fern (Null-Klemmkonzept)
- Bleifrei, Konform mit der RoHS-Richtlinie (Beschränkung der Verwendung bestimmter gefährlicher Stoffe), halogen- und antimonfrei (konform mit Dark Green)
- Erhältlich in einem 9-Pin-WLCSP-Gehäuse mit einem Rastermaß von 0,3 mm und einem 10-Pin-XQFN10-Gehäuse mit einem Rastermaß von 0,4 mm
Applikationen
- Der NVT4557 kann mit einer großen Auswahl von Geräten mit angeschlossenen SIM-Karten verwendet werden, einschließlich:
- Mobiltelefonen und persönlichen Telefonen
- Drahtlose Modems
- SIM-Kartenanschlüsse
Funktionsdiagramm
Veröffentlichungsdatum: 2021-12-02
| Aktualisiert: 2022-03-11
