NXP Semiconductors TEA2093TS GreenChip Synch-Gleichrichter-Controller
Der TEA2093TS GreenChip Synchrongleichrichter-Controller von NXP Semiconductors ist ein spezieller Controller-IC für die synchrone Gleichrichtung auf der Sekundärseite von asymmetrischen Halbbrücken-Flyback- und Standard-Flyback-Wandlern. Der TEA2093TS verfügt über eine adaptive Gate-Ansteuerung für maximale Effizienz bei jeder Last. Der Controller-IC TEA2093TS kombiniert die Abtast- und Treiberstufe zur Ansteuerung des SR-MOSFETs, der den Ausgang der Sekundärwicklung des Transformators gleichrichtet.Der NXP TEA2093TS Controller entwickelt die Versorgungsspannung für Batterieladeanwendungen mit niedriger Ausgangsspannung oder Applikationen mit High-Side-Gleichrichtung. Der TEA2093TS wird in einem Silicon-on-Insulator (SOI)-Prozess hergestellt.
Der TEA2093TS ist für Flyback-Stromversorgungen konzipiert. In solchen Applikationen kann er den externen synchronen Gleichrichter-MOSFET ansteuern, der die Diode zur Gleichrichtung der Spannung an der Sekundärwicklung des Transformators ersetzt.
Merkmale
- Applikation
- Arbeitet in einem weiten Ausgangsspannungsbereich bis zu 0 V
- Drain-Sense-Pin für Eingangsspannungen bis zu 120 V geeignet
- Selbstversorgend für den Betrieb mit niedriger Ausgangsspannung
- Selbstversorgend für High-Side-Gleichrichtung ohne Verwendung einer Hilfswicklung
- Funktioniert mit Standard- und Logikpegel-SR-MOSFETs
- Unterstützt USB BC-, USB PD- und Schnellladeanwendungen
- TSOP6-Gehäuse
- Wirkungsgrad
- Adaptiver Gate-Drive für maximalen Wirkungsgrad bei allen Lasten
- Typischer Versorgungsstrom im Nulllastbetrieb unter 200 μA
- Steuerung
- Adaptiver Gate-Antrieb für schnelles Ausschalten am Ende der Leitung
- Unterspannungsabschaltung (UVLO) mit aktivem Gate-Pull-Down
Applikationen
- Ladegeräte
- Adapter
- Asymmetrische Halbbrücken-Sperrschicht-Stromversorgungen
- Flyback-Stromversorgungen mit sehr niedriger und/oder variabler Ausgangsspannung
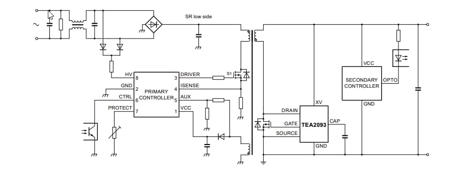
Blockdiagramm
Konfiguration mit Low-Side-Gleichrichtung
Veröffentlichungsdatum: 2022-08-02
| Aktualisiert: 2022-08-15
