onsemi FPF3380UCX Lastschalter für Überspannungsschutz
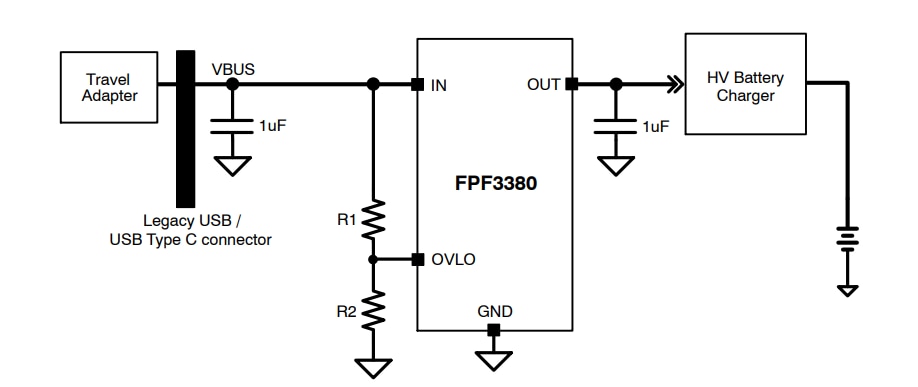
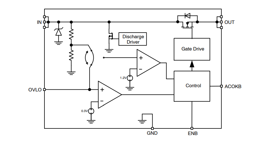
Der FPF3380UCX Lastschalter mit Überspannungsschutz von onsemi enthält einen n-MOSFET, der über einen Eingangsspannungsbereich von 2,8 V bis 23 V betrieben werden kann und einen maximalen Dauerstrom von 5 A unterstützen kann. Um Schäden an den geschützten nachgeschalteten Komponenten zu verhindern, wenn die Eingangsspannung den Überspannungsschwellwert übersteigt, wird der interne FET sofort ausgeschaltet.Merkmale
- Überspannungsschutz von bis zu +28 V
- Integrierte TVS: ±110 V für IEC61000-4-5
- Interne NMOS-Transistoren mit niedrigem RDS(ON): 15 mΩ (typisch)
- Programmierbare Überspannungssperre (OVLO)
- Extern über OVLO-Pin einstellbar
- Aktiv-niedriger Freigabe-Pin (OVLO) für das Bauteil
- Superschnelle OVLO-Anschwingzeit: 40 ns (typisch)
- Übertemperaturschutz (thermische Abschaltung)
- Robuste ESD-Leistung
- 4 kV Human-Body-Model (HBM)
- ±2 kV Charged-Device-Model (CDM)
- ESD auf Systemebene (IEC 61000-4-2)
- ±10 kV Kontaktentladung
- ±15 kV Luftspaltentladung
Applikationen
- Handys
- PDAs
- GPS
Applikations-Schaltplan
Blockdiagramm
Veröffentlichungsdatum: 2019-11-07
| Aktualisiert: 2024-02-02
