onsemi NCP11187A65P45WGEVB Evaluierungsboard
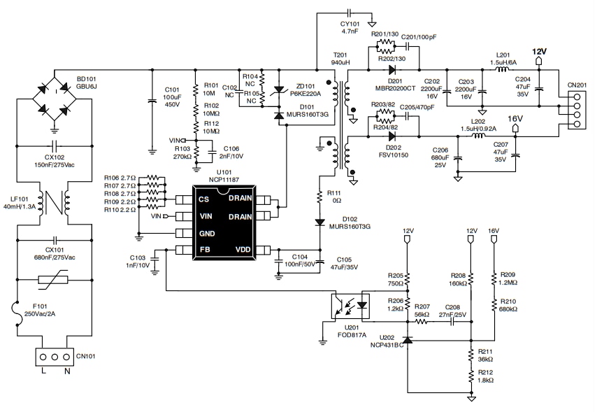
Das onsemi NCP11187A65P45WGEVB Evaluierungsboard ist für die NCP1118x Schalter ausgelegt. Der NCP1118x ist ein stark verbesserter Schalter, der einen Spitzenstrommodus-PWM-Controller mit mWSaver- und Frequenzreduzierungs-Technologie und einen sehr robusten 800-V-Superjunction-II-MOSFET enthält.Das NCP11187A65P45WGEVB Evaluierungsboard von onsemi bietet einen isolierten Sperrwandler mit 45 W, der den NCP1118x für Hilfsnetzteile verwendet. Das Evaluierungsboard besteht aus vier Teilen insgesamt, und zwar einen EMI-Filter, eine primärseitigen Steuerung, einen Sekundärausgang und ein Rückkopplungsschaltungsteil.
Merkmale
- Spitzenstrommodus-Controller mit integriertem 800-V-SJ-II-MOSFET, Hochspannungs-Inbetriebnahme, Soft-Start und Neigungsausgleich
- mWSaver-Technologie bietet branchenführende Standby-Leistung
- Schaltfrequenzoption von 65/100/130 kHz
- Proprietäres asynchrones Frequenzsprungverfahren für niedrige EMI
- Programmierbare konstante Ausgangsleistungsbegrenzung für den gesamten Eingangsspannungsbereich
- Präziser Brown-Out-Schutz und Leitungs-Überspannungsschutz (Line Over-Voltage Protection, LOVP) mit Hysterese
- Strommess-Kurzschluss-Sicherung (CSSP) und abnormaler Überstromschutz (AOCP)
- Thermische Abschaltung (TSD) mit Hysterese
- Alle Schutzfunktionen, die von einer automatischen Wiederherstellung betrieben werden, einschließlich VCC-Unterspannungssperre (UVLO), Rückkopplungsschutz mit offenem Regelkreis (OLP), VCC-Über-pannungs-
- spannungsschutz (OVP)
Weitere Ressourcen
Schaltplan
Frontansicht
Ansicht von unten
Veröffentlichungsdatum: 2021-03-03
| Aktualisiert: 2022-03-11
