onsemi NCP4390 Controller für LLC-Resonanzwandler
Der Controller für LLC-Resonanzwandler NCP4390 von onsemi ist ein fortschrittlicher Pulssfrequenzmodulationscontroller (PFM) mit SR, der einen guten Wirkungsgrad für isolierte DC/DC-Wandler bietet. Die Controller NCP4390 verwendet eine Strommodus-Steuertechnik. die auf der Ladesteuerung basiert. Diese Technik kombiniert die dreieckige Wellenform des Oszillators mit den integrierten Schaltstrominformationen zur Bestimmung der Schaltfrequenz. Der Controller NCP4390 von onsemi sorgt für eine bessere Steuerung-zu-Ausgang-Übertragungsfunktion der Leistungsstufe, wodurch das Rückkopplungsschleifen-Design vereinfacht und eine echte Eingangsleistungsbegrenzung ermöglicht wird. Dieser Controller verfügt über eine adaptive Synchrongleichrichtungssteuerung mit Dual-Edge-Tracking und einen Sanftanlauf mit geschlossenem Regelkreis für einen monoton ansteigenden Ausgang. Zu den typischen Applikationen gehören On-Board-Ladegeräte von Kraftfahrzeugen, intelligente 100-W- bis 2-kW+-Offline- und Industriestromversorgungen, große LED-Displays, Front-End-Stromversorgung für die Telekommunikation, Einstiegsserver und Rechenleistung.Merkmale
- Sekundärseitiger PFM-Controller für LLC-Resonanzwandler mit Synchrongleichrichtungssteuerung (SR)
- Ladestrom-Steuerung für besseres Einschwingverhalten und einfaches Feedback-Schleifen-Design
- Adaptive SR-Steuerung mit Dual-Edge-Tracking
- Soft-Start mit geschlossenem Regelkreis für monoton ansteigenden Ausgang
- Breiter Betriebsfrequenzbereich: 39 Hz zu 690 kHz
- Umweltfreundliche Funktionen zur Verbesserung des Wirkungsgrads bei Leichtlast
- Symmetrische PWM-Steuerung bei Leichtlast zur Begrenzung der Schaltfrequenz
- Deaktivierung von SR bei leichtem Lastzustand
- -40 °C bis +125 °C Betriebstemperaturbereich
- Schutzfunktionen mit automatischem Neustart:
- Überstromschutz (OCP)
- Kurzschlussschutz am Ausgang (OSP)
- Verhinderung von Nicht-Nullspannungsschaltungen (NZS) durch Frequenzverschiebung (Kompensations-Cutback)
- Leistungsbegrenzung durch Kompensations-Cutback (Frequenzverschiebung)
- Überlastschutz (OLP) mit programmierbarer AbschaltVerzögerungszeit
- Programmierbare Totzeiten für primärseitige Schalter und sekundärseitige Synchrongleichrichter
- VDD -Unterspannungssperre (UVLO)
Applikationen
- Onboard-Ladegeräte für Kraftfahrzeuge
- Intelligente 100-W- bis 2-kW+-Offline- und Industriestromversorgungen
- Große LED-Displays
- Front-End-Stromversorgung für die Telekommunikation
- Einstiegsserver
- Rechenleistung
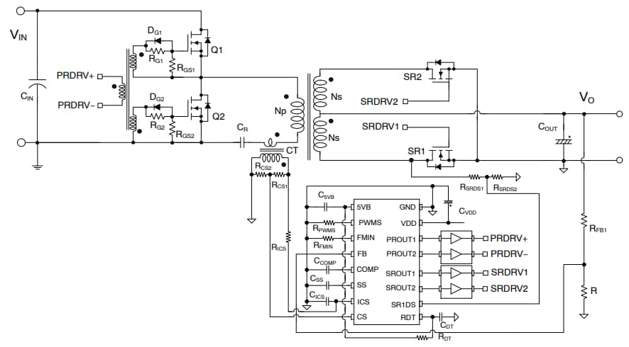
Typisches Applikationsschaltschema
Internes Blockdiagramm
Veröffentlichungsdatum: 2020-09-01
| Aktualisiert: 2025-12-08
