onsemi NCP81599 Buck-Boost-Controller mit 4 Schaltern
Der Buck-Boost-Controller NCP81599 mit vier Schaltern von onsemi ist ein USB-Power-Delivery(PD)-Controller, der die Batterie- oder Adapterspannung in Stromversorgungsschienen umwandelt. Der Buck-Boost-Controller bietet beim Übergang zwischen dem Buck-to-Boost- oder Boost-to-Buck-Vorgang einen nahtlosen Betrieb. Der Controller NCP81599 von onsemi kann bei einem Tastverhältnis von 100 % betrieben werden. Der Controller NCP81599 steuert vier externe NMOS-Schalter an, die eine externe Auswahl von MOSFETs zur Optimierung der Kompromisse zwischen Größe, Kosten und Leistung ermöglichen. Der Controller enthält interne Treiber, die in der Lage sind, die MOSFETs anzusteuern, um die Anforderung von 100 W zu erfüllen. Zu den typischen Applikationen gehören Verbraucherelektronik, Datenverarbeitung, Kassensysteme (PoS), USB Type-C™, und USB PD.Merkmale
- USB-PD-Controller
- Arbeitet bei einem Tastverhältnis von 100 %
- Steuert vier externe NMOS-Schalter an
- I2C-Schnittstelle
- Schaltfrequenzbereich: 150 kHz bis 1.200 kHz
- Anstiegsraten-Regelung während des Übergangs
- Überstrom- und Überspannungsschutz
- Optimiert den Kompromiss zwischen Wirkungsgrad und Größe
- Umfangreicher Betriebsbereich
- Betriebsspannungsbereich: 4,5 V bis 28 V
- 32-QFN-Gehäuse von 5 mm x 5 mm
Applikationen
- Unterhaltungselektronik
- Computer
- POS
- USB-Typ-C
- USB-PD
- Desktop
- Hubs
- Docking-Station
- Kfz-Ladegeräte
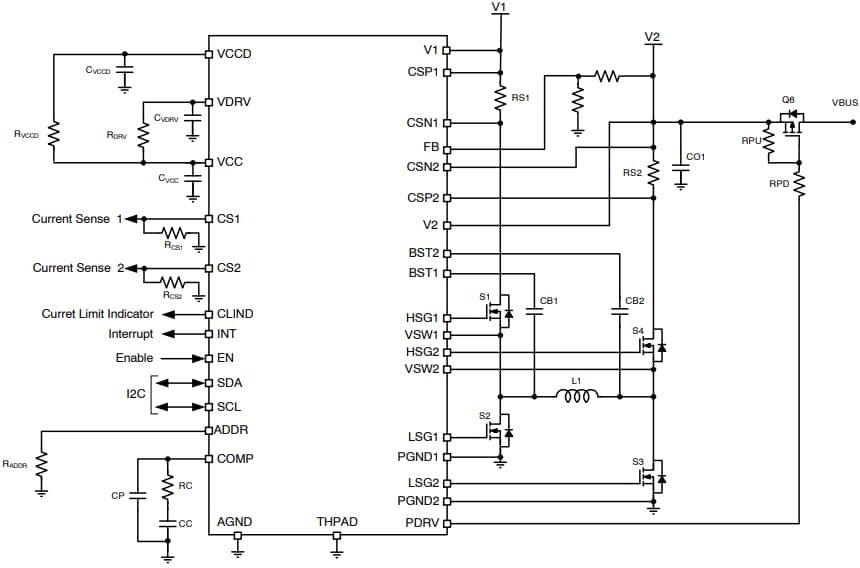
Typische Applikations-Schaltung
Veröffentlichungsdatum: 2020-06-03
| Aktualisiert: 2024-05-28
