onsemi NCV59800 LDO-Spannungsregler

Der onsemi NCV59800 LDO-Spannungsregler ist ein Linearregler mit niedrigem Dropout, der eine hohe PSRR und ein extrem niedriges Ausgangsrauschen bietet. Der NCV59800 enthält den BiCMOS-Prozess für eine gute elektrische Leistung. Dieser Regler ist eine hervorragend Wahl für rauschempfindliche Analog-HF-Frontends, die für Telekommunikationsausrüstungen verwendet werden. Der NCV59800 Regler verfügt über einen Überstrom- und Übertemperaturschutz und ist in einem DFN8-Gehäuse von 3 mm x 3 mm untergebracht. Zu den typischen Applikationen gehören Telekommunikationsinfrastruktur, Automotive-Infotainment-System und Hochgeschwindigkeits-Z/F (PLL/VCO).

Merkmale

  • Eingangsspannungsbereich: 2,2 V bis 5,5 V
  • Ausgangsspannungsbereich: 0,8 V bis 5 V (einstellbar) 
  • Ruhestrom: 60 A (typisch)
  • 200 mV (typisch) bei 1 A und VOUT = 2,5 V
  • ±2,5 % VOUT-Genauigkeit über Last/Leitung/Temperatur
  • Stabiler Betrieb mit kleinen 4,7-μF-Keramikkondensatoren
  • Sehr geringes Rauschen: 15 VRMS/V von 100 Hz bis 100 kHz (typisch)
  • Überstrom- und Übertemperaturschutz
  • Im DFN8-Gehäuse von 3 mm x 3 mm verfügbar
  • Bauteiltemperatur Klasse 1: -40 °C bis +125 °C Umgebungsbetriebstemperaturbereich
  • AEC-Q100-qualifiziert und PAAP-fähig
  • Bleifrei, halogenfrei/BFR-frei und RoHS-konform

Applikationen

  • Telekommunikationsinfrastruktur
  • Infotainment-Systeme in Fahrzeugen
  • Hochgeschwindigkeits-Z/F (PLL/VCO)

Typisches Applikations-Schaltungsdiagramm

Applikations-Schaltungsdiagramm - onsemi NCV59800 LDO-Spannungsregler

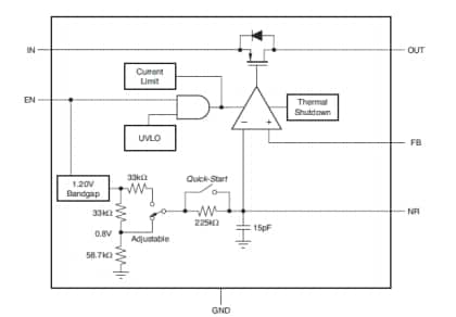
Internes Blockdiagramm

Blockdiagramm - onsemi NCV59800 LDO-Spannungsregler
Veröffentlichungsdatum: 2019-07-16 | Aktualisiert: 2024-02-06