onsemi NCV7381C FlexRay®-Transceiver

Der FlexRay® -Transceiver NCV7381C von onsemi ist ein Hochtemperatur-Einzelkanal-Transceiver, der konform ist mit der mit der FlexRay Electrical Physical Layer Specification Rev. 3.0.1. Dieser Schnittstellen-IC bietet eine hervorragende EMV- und ESD-Leistung. Der Transceiver NCV7381C kann mit Geschwindigkeiten von bis zu 10 Mbit/s kommunizieren. Der Modussteuerungsfunktionsumfang des Bauelements ist für Knoten optimiert, die dauerhaft mit einer Autobatterie verbunden sind. Der Transceiver NCV7381C von onsemi ist mit 14 -V- und 28-V-Systemen kompatibel.

Merkmale

  • Konform mit der FlexRay Electrical Physical Layer Specification Rev. 3.0.1.
  • Kommunikation von bis zu 10 Mbit/s mit FlexRay-Sendern und -Empfängern in Normalleistungsmodi
  • Unterstützung einer Bit-Zeit von 60 ns
  • Stromsparender FlexRay-Modus-Empfänger für Fernaktivierungserkennung
  • Hervorragende elektromagnetische Suszeptibilität (EMS) über den gesamten Frequenzbereich
  • Sehr niedrige elektromagnetische Emissionen (EME)
  • Bus-Pins geschützt gegen System-ESD-Impulse von >10 kV
  • AEC-Q100-qualifiziert und PAAP-fähig
  • Sicheres Verhalten bei fehlender Versorgung oder ohne Versorgungsbedingungen
  • Schnittstellen-Pins für einen Protokoll-Controller und einen Host (TxD, RxD, TxEN, RxEN, STBN, BGE, EN und ERRN)
  • INH-Ausgang für die Steuerung von externen Reglern
  • WAKE lokaler Aktivierungs-Pin
  • TxEN-Timeout
  • BGE-Feedback

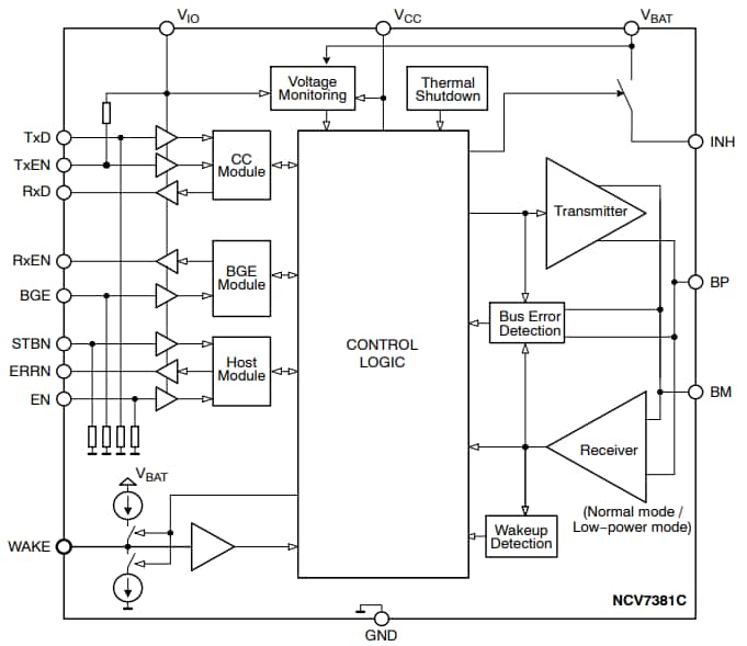
Blockdiagramm

Blockdiagramm - onsemi NCV7381C FlexRay®-Transceiver

Applikationsdiagramm

Applikations-Schaltungsdiagramm - onsemi NCV7381C FlexRay®-Transceiver
Veröffentlichungsdatum: 2020-12-15 | Aktualisiert: 2024-05-21