onsemi NCV7694 LED-Treiber
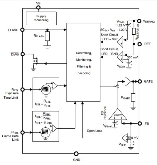
Der LED-Treiber NCV7694 von onsemi ist ein Bauelement, das eine Kette von Infrarot(IR)-LEDs mit einem externen MOSFET ansteuert. Die IR-LEDs werden zur Beleuchtung der Umgebung des Bildsensors verwendet. Diese Funktionen des LED-Treibers verhindern, dass die IR-LEDs aufgrund einer ungeeigneten Belichtungszeit zu lange eingeschaltet bleiben. Der LED-Treiber NCV7694 mit Hardware-Verriegelungen sorgen für den Schutz der Augen des Benutzers in Fällen, in denen das Steuersignal fehlschlägt. Dieses Bauelement kann offene Last, Kurzschluss zu GND und zur Spannungsversorgung (VS) erkennen. Der LED-Treiber NCV7694 von onsemi ist in einem 10-poligen DFN-Gehäuse erhältlich. Zu den Anwendungen gehören Innenraum-Überwachungssensoren, Infrarotbeleuchtung für Fahrzeugkameras, Bildverarbeitungssysteme und Überwachungssysteme.Merkmale
- Konstantstromausgang für den Antrieb von LED-Strängen
- FLASH-Eingangspin
- Diagnoseerkennung von offenen LEDs
- Erkennung von Kurzschluss-LED-zu-GND und -VS
- Sicherheitsfunktion verhindert eine zu lange Einschaltzeit
- Sicherheitsfunktion verhindert ein zu häufiges Einschalten
- Externer Widerstand legt die maximale Einschaltzeit fest
- Externer Widerstand legt die Mindestsperrzeit fest
- Schutz gegen Masseschluss und offene externe Widerstände
- Erkennung und Schutz vor Unterspannung und Übertemperatur
- AEC-Q100-qualifiziert und Produktionsteil-Abnehmeverfahren (PPAP) fähig
- ASIL-A-Sicherheitsdesign, ISO26262-konform
- 10-Pin-Gehäuse
- Gehäuse mit benetzbaren Flanken für eine verbesserte optische Inspektion
- Bleifreie Bauteile
Applikationen
- Innenraum-Überwachungssensoren
- Infrarotbeleuchtung für Fahrzeugkameras
- Machine-Vision-Systeme
- Überwachungssysteme
Blockdiagramm
Veröffentlichungsdatum: 2020-12-15
| Aktualisiert: 2024-05-21
