onsemi STK544UC63K-E Intelligentes Leistungsmodul (IPM)
Das STK544UC63K-E intelligente Leistungsmodul (IPM) von onsemi ist ein dreiphasiges, vollständig integriertes 10-A-/600-V-IGBT-Modul mit integrierten Treibern. Dieser Treiber besteht aus einem Hochspannungstreiber, 6 IGBTs und einem Thermistor, der Permanentmagnet-Synchronmotoren (PMSM), bürstenlose DC(BLDC)- und AC-Synchronmotoren antreibt. Der STK544UC63K-E verfügt über eine vollständige Auswahl von Schutzfunktionen, einschließlich Querleitungsschutz, externe Abschaltung und Unterspannungssperre. Zu den typischen Applikationen gehören Industrieantriebe, Industriepumpen, Industrielüfter und Industrieautomatisierung.Merkmale
- Dreiphasiges 10-A-/600-V-IGBT-Modul mit integrierten Treibern
- Eingebauter Unterspannungsschutz
- Querleitungsschutz
- Einstellbare Überstromschutzstufe
- Integrierte Bootstrap-Dioden und Widerstände
- Thermistor für Substrat-Temperaturmessung
- UL1557-Zulassung
- Bleifrei und RoHS-konform
Applikationen
- Industrietreiber
- Industriepumpen
- Industrielüfter
- Industrieautomatisierung
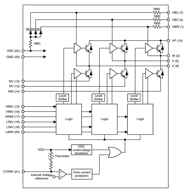
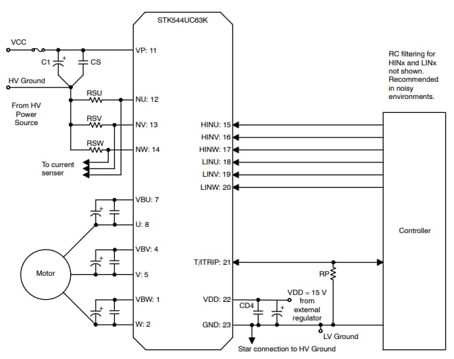
Schaltplan-Diagramm
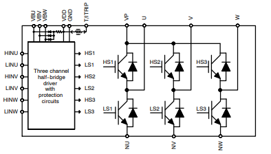
Funktionsdiagramm
Vereinfachtes Blockdiagramm
Veröffentlichungsdatum: 2019-07-21
| Aktualisiert: 2024-02-13
