onsemi FAN8811T High- und Low-Side-Gate-Treiber-IC
Der High-Side-und Low-Side-Gatetreiber-IC FAN8811T von Fairchild ist konzipiert für den Betrieb von Hochspannungs-, Hochgeschwindigkeits-MOSFETs bis zu 100 V. Der FAN8811 integriert einen Treiber-IC und eine Bootstrap-Diode. Der Treiber-IC verfügt über eine geringe Verzögerungszeit und angepasste Pulsweitenmodulations-Eingangslaufzeitverzögerungen, die die Leistungsfähigkeit des Teils weiter erhöhen. Die Hochgeschwindigkeits-Dual-Gatetreiber sind konzipiert für die Ansteuerung von High-Side- und Low-Side-n-Kanal-MOSFETs in einer synchronen Abwärts- oder Halb-Brücken-Konfiguration.Merkmale
- Treibt zwei n-Kanal-MOSFETs in der High-Side-/Low-Side-Konfiguration an
- Integrierte Bootstrap-Diode für den High-Side-Gatetreiber
- Bootstrap-Versorgungsspannungsbereich bis zu 118 V
- 3 A Quelle, 6 A Ausgangsstrom-Senkenfähigkeit
- Treibt mit typischen Anstiegs- und Abfallzeiten von 6 ns/4 ns eine Last von 1 nF an
- TTL-kompatible Eingangsschwellwerte
- Breiter Versorgungsspannungsbereich von 8 V bis 16 V (absolutes Maximum 18 V)
- Schnelle Laufzeitverzögerungszeiten (typ. 30 ns)
- 2 ns Verzögerungsanpassung (typisch)
- Unterspannungssperre (UVLO) für Antriebsspannungsschutz
- Sperrschichttemperatur bei Betrieb: typ. -40 °C bis +125 °C
Applikationen
- Stromversorgung für Telekommunikation und Datenkommunikation
- Voll- und Halbbrücken-Wandler
- Synchrone Abwärtswandler
- Flusswandler mit zwei Schaltern
- Audioverstärker der Klasse D
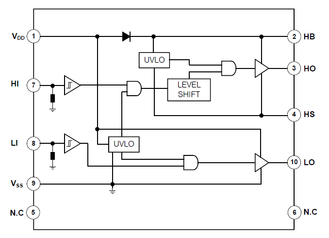
Blockdiagramm
Veröffentlichungsdatum: 2017-04-20
| Aktualisiert: 2025-12-08
