onsemi FAD7171MX High-Side-Automotive-Gate-Treiber-IC
Der onsemi FAD7171MX High-Side-Automotive-Gate-Treiber-IC ist ein monolithischer High-Side-Gate-Treiber-IC von 600 V, 4 A, der Hochgeschwindigkeits-MOSFETs und IGBTs ansteuern kann, die mit bis zu +600 V betrieben werden. Der FAD7171MX von onsemi verfügt über eine gepufferte Ausgangsstufe mit allen NMOS-Transistoren, die für hohe Impulsströme und eine minimale Querleitung ausgelegt sind. Das Hochspannungsverfahren und die Techniken zur Unterdrückung des Gleichtaktrauschens sorgen für einen stabilen Betrieb des High-Side-Treibers unter Bedingungen mit hohem dv/dt-Rauschen. Eine fortschrittliche Pegelverschiebungsschaltung bietet einen High-Side-Gate-Treiberbetrieb bis zu VS=-13 V (typisch) für VBS= 15 V. Die Unterspannungssperrschaltung (UVLO) verhindert eine Fehlfunktion, wenn VBS niedriger als die spezifizierte Schwellenspannung ist.Dank des hohen Stroms und des geringen Ausgangsspannungsabfalls eignet sich der FAD7171MX High-Side-Automotive-Gate-Treiber-IC von onsemi für die Aufrechterhaltung von Schalttreibern und Energierückgewinnungsschalttreibern in Plasmabildschirm-Applikationen. Weitere Applikationen sind Wechselrichter für Motorantriebe, Schaltnetzteile und Hochleistungs-DC/DC-Wandlern.
Merkmale
- Potenzialfreier Kanal für Bootstrap-Betrieb bis +600 V
- Stromtreiberfähigkeit: Quelle von 4 A und Senke von 4 A
- Gleichtakt-dv/dt-Rauschunterdrückungsschaltung
- Eingangslogik-kompatibel: 3,3 V und 5 V
- Ausgang gleichphasig mit Eingangssignal
- Unterspannungssperre für VBS
- Betriebstemperaturbereich -40 °C bis +125 °C Umgebungstemperatur
- 8-SOIC-Gehäuse, Gehäuse 751-07 (JEDEC MS-012 0,150 Zoll (3,81 mm) schmaler Körper)
- Feuchteempfindlichkeit (MSL) 1
- AEC-Q100-qualifiziert und Produktionsteil-Abnehmeverfahren (PPAP) fähig
- Bleifrei, RoHS-konform und Halogen-frei
Applikationen
- Common-Rail-Einspritzsysteme
- DC/DC-Wandler
- Motorantriebe (elektrische Servolenkung und Lüfter)
Technische Daten
- High-Side-Energiespannungsbereich: 10 V bis 20 V
- Potenzialfreie High-Side-Versorgungs-Offsetspannung (DC) bei VBS = 15 V: -11 V bis 600 V
- Minimale Eingangspulsbreite: 80 ns
- Maximal zulässige Anstiegsrate der Offsetspannung: ±50 V/ns
- Maximaler Leistungsverlust: 0,625 W
- 18 ns Anstiegszeit
- 19 ns Abfallzeit
- Maximaler thermischer Widerstand: 200 °C/W
- ESD-Schutzfunktionen
- Maximales Human Body Model (HBM) von 2.000 V
- Charge Device Model (CDM): 500 V
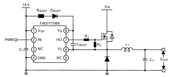
Typische Applikation
Blockdiagramm
Veröffentlichungsdatum: 2024-11-06
| Aktualisiert: 2024-11-12
