onsemi FAN6500xx Schaltcontroller

onsemi FAN6500xx Schaltcontroller sind synchrone Abwärtsregler mit einer großen Eingangsspannung, sehr hohem Wirkungsgrad sowie integrierten High-Side- und Low-Side-Leistungs-MOSFETs. Diese Controller enthalten einen Festfrequenz-Spannungsmodus-PWM-Controller mit einem großen Spannungsbereich von 4,5 V bis 65 V und können einen Dauerstrom bis zu 6 A, 8 A und 10 A verarbeiten. Die FAN6500xx Controller bieten eine genaue Referenzspannung von 0,67 %, um eine exakte Spannungsregelung zu erreichen. Die Schaltfrequenz dieser Controller kann von 100 kHz bis 1 MHz durchgeführt werden.

Die FAN6500xx Controller setzen die leistungsstarken PowerTrench®-MOSFETs von onsemis ein, die ein Überschwingen in Schaltapplikationen reduzieren. Diese Controller bieten Schutzfunktionen wie Überstromschutz, Übertemperaturschutz, Unterspannungssperre, Überspannungsschutz, Unterspannungsschutz und Kurzschlussschutz. Zu den typischen Applikationen gehören Hochspannungs-POL-Modul, Telekommunikation, Netzwerke und industrielle Geräte.

Merkmale

  • Großer Eingangsspannungsbereich von 4,5 V bis 65 V
  • 6 A, 8 A und 10 A Dauerausgangsstrom
  • Festfrequenz-Spannungsmodus-PWM-Steuerung mit aufgeschalteter Eingangsspannung
  • 0,6 V Referenzspannung mit einer Genauigkeit von 0,67 %
  • 100 kHz bis 1 MHz anpassbare Schaltfrequenz
  • Duale Low-Dropout (LDOs) für Einzelversorgungsbetrieb und zur Reduzierung von Verlustleistung
  • Externe Kompensation für einen großen Betriebsbereich
  • Einstellbarer Sanftanlauf und vorgespannter Systemstart
  • Freigabefunktion mit einer einstellbaren Eingangsspannung und Unterspannungssperre (UVLO)
  • Power-Good-Anzeige
  • Schutzfunktionen:
    • Überstromschutz
    • Übertemperaturschutz
    • Überspannungsschutz
    • Unterspannungsschutz
    • Kurzschlusssicherung
  • Leistungsstarkes PQFN-Gehäuse mit niedrigem Profil von 6 mm x 6 mm
  • Bleifrei und RoHS-konform

Applikationen

  • Hochspannungs-POL-Modul
  • Telekommunikation:
    • Netzteile für Basisstation
  • Netzwerke:
    • Computer, Batteriemanagement-Systeme und USB-PD
  • Industrieausrüstung:
    • Automatisierung, Elektrowerkzeuge und Slot-Maschinen

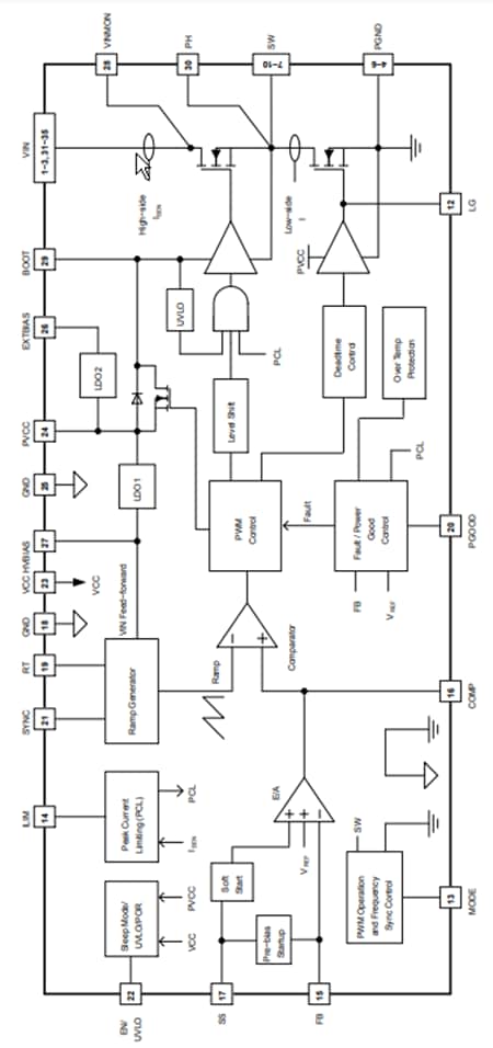
FAN6500xx Controller Blockdiagramm

Blockdiagramm - onsemi FAN6500xx Schaltcontroller

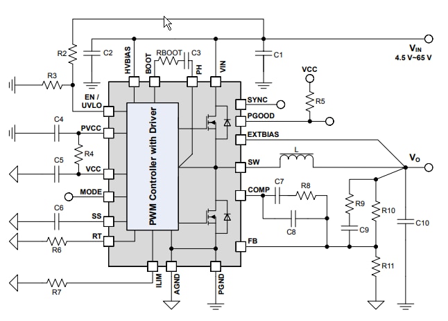
FAN6500xx Controller Applikations-Schaltung

Applikations-Schaltungsdiagramm - onsemi FAN6500xx Schaltcontroller
View Results ( 3 ) Page
Teilnummer Datenblatt Beschreibung Ausgangsstrom Schaltfrequenz
FAN65004B FAN65004B Datenblatt Schaltregler WIDE VIN 6A 70V BUCK 6 A 100 kHz to 1 MHz
FAN65008B FAN65008B Datenblatt Schaltregler WIDE VIN 8A 70V BUCK 10 A 100 kHz to 1 MHz
FAN65005A FAN65005A Datenblatt Schaltregler WIDE VIN 8A 70V BUCK 8 A 100 kHz to 1 MHz
Veröffentlichungsdatum: 2018-06-22 | Aktualisiert: 2025-12-04