onsemi NCD83591 Motortreiber
onsemi NCD83591 Motortreiber sind einfach zu bedienende, vielseitige 3-Phasen -Gate-Treiber, die für niedrige BOM-Kosten optimiert sind. Die Treiber von onsemi bieten einen großen Betriebsspannungsbereich. Diese Funktion macht das Bauteil ideal für industrielle und kommerzielle Applikationen von 5 V (min.) bis zu 60 V (max.).Merkmale
- Betrieb von 5 V bis 60 V Versorgungsspannung mit einer Toleranz von 4 V bis 70 V
- Konstantstromantrieb des Leistungs-FET, konfigurierbar von 5 mA bis 250 mA (16 Einstellungen über Eingangspegel zum VDRV-Pin)
- Intern erzeugte Gate-Treiber-Versorgungsspannungen
- Tolerant gegenüber -12 VDC für High-Side-Gate- und Source-Ausgangspins
- Gate-Abtastung für Querschlussschutz und optimierte Totzeit
- Embedded Universalverstärker mit hoher GBW (für die Strommessung vorgesehen und extern konfigurierbar)
- Embedded Ladungspumpenfunktion für statischen DC-Antrieb
- Starker Haltestrom verhindert Selbsteinschaltung
- Interner Gate-Pull-Down gegen GND bei Verlust von VDD-Strom (Core)
- Unterspannungssperre auf VM, VGL und VGH-VM
- 5 V/3,3 V kompatible Steuerung mit sechs Eingängen plus Freigabe
- Bis zu 30 kHz Motor-PWM mit dem individuellen Sechs-Gate-Steuerungsmodus
- ESD-Schutz: 4 kV HBM und 1 kV CDM
- Dieses Bauteil ist bleifrei
Applikationen
- Elektrowerkzeuge
- Betätiger und Cobots für die Industrie
- Automatisch gesteuerte Roboter
- Leichte Mobilität (E-Bikes, E-Scooter, Hoverboards)
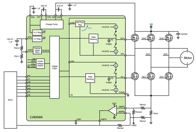
Applikations-Schaltung
Veröffentlichungsdatum: 2022-11-14
| Aktualisiert: 2025-12-04
