onsemi NCL37733 LED-Treiber

onsemi NCL37733 LED-Treiber sind für leistungsfaktorkorrigierte Flyback- und nicht-isolierte Auf-/Abwärtswandler und SEPIC-Wandler ausgelegt. Die Regler arbeiten quasi-resonant, um einen optimalen Wirkungsgrad zu gewährleisten. Es integriert eine proprietäre Steuermethode, die eine enge Regelung des LED-Stroms von der Primärseite ermöglicht. Dadurch entfällt die Notwendigkeit einer sekundärseitigen Rückkopplungsschaltung und eines Optokopplers.

Merkmale

  • Quasi-resonanter Spitzenstrommodus-Regelungsbetrieb
  • Konstantstromsteuerung mit Primärseiten-Feedback
  • Genaue LED-Konstantstromregelung von ±2 % typ.
  • Near-Unity-Leistungsfaktor (>0,95 typisch)
  • Optimiert für Applikationen mit großer Leitungsreichweite
  • Leitungs-Vorwärtsschub für verbesserte Regulierungsgenauigkeit
  • Geringer Einschaltstrom: (10 μA typ.)
  • Breiter VCC-Bereich
  • 100 mA/1500 mA Totem-Pole-Treiber mit 12 V Gatter-Klemme
  • Robuste Schutzfunktionen
  • OVP auf VCC
  • Programmierbarer Überspannungs-/offener Schaltkreisschutz
  • Zyklus-für-Zyklus-Spitzenstrombegrenzung
  • Wicklungs-Kurzschlussschutz
  • Sekundärer Dioden-Kurzschlussschutz
  • Ausgangskurzschluss-Sicherung
  • Thermische Abschaltung
  • VCC-Unterspannungssperre
  • Brown-Out-Erkennung
  • Pb-freies, halidfreies MSL1-Produkt

Applikationen

  • Integrierte LED-Lampen und -Röhren unter 25 W
  • LED-Treiber/Netzteile unter 25 W

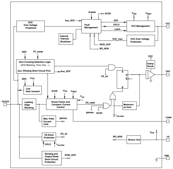
INTERNE SCHALTUNGSARCHITEKTUR

onsemi NCL37733 LED-Treiber
Veröffentlichungsdatum: 2021-03-24 | Aktualisiert: 2022-03-11