onsemi NCP12700 Strommodusregler

Die NCP12700 Strommodusregler von onsemi sind Festfrequenz-, Spitzenstrom-Modus- und PWM-Regler mit allen Funktionen, die für die Implementierung von einendigen Leistungswandler-Topologien erforderlich sind. Diese Strommodus-Wandler unterstützen den Hochspannungsstart über einen großen Eingangsbereich und liefern mindestens 15 mA. Die NCP12700 Regler enthalten eine programmierbaren Oszillator, der für den Betrieb von 100 kHz bis 1 MHz ausgelegt ist. Diese Frequenz integriert die Neigungskompensation, um subharmonische Schwingungen zu verhindern.

Die NCP12700 Regler bieten einen einstellbaren Soft-Start, Eingangsspannung-UVLO-Schutz (Undervoltage Lockout) und eine einstellbare Überlastschutz-Schaltung. Zu den typischen Applikationen gehören Leistungsmodule für Transport und Eisenbahn, einendige Leistungswandler, Leistungswandler für die Telekommunikation und industrielle Leistungswandler-Module.

Merkmale

  • Großer Eingangsbereich (9 V-120/200 V, MSOP10/WQFN10)
  • Startreglerschaltung mit 15 mA Fähigkeit
  • Strommodussteuerung mit integriertem Neigungsausgleich
  • Geeignet für Flyback oder Eintaktflusswandler
  • Ein über einen Single Widerstand programmierbarer Oszillator
  • 1A/2,8 A Quelle-/Senke-Gate-Treiber
  • Vom Benutzer einstellbare Soft-Start-Führung
  • Eingangsspannung-UVLO mit Hysterese
  • Abschaltschwelle für extern deaktivieren
  • Zyklusmodus für niedrige Standby-Leistung überspringen
  • Dieses Bauteil ist bleifrei
  • Fehlerschutzfunktionen:
    • Vom Benutzer einstellbarer Überlastschutz
    • Überlastschutz (OVP) mit 30 ms Überlast-Timer
    • NTC-kompatible Störungsschnittstelle für Wärmeschutz
    • Ausgangs-OVP Störungsschnittstelle
    • Automatischer Wiederherstellungsmodus mit 1 s automatischer Wiederherstellungszeit

Applikationen

  • Einendige Leistungswandler, einschließlich CCM/DCM Flyback und Eintaktflusswandler
  • Leistungswandler für Telekommunikation
  • Industrielle Leistungswandler-Module
  • Leistungsmodule für Transport und Eisenbahn

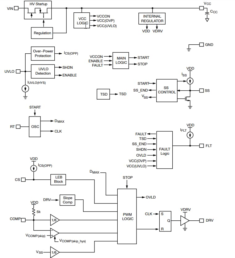
NCP12700 Regler-Blockdiagramm

Blockdiagramm - onsemi NCP12700 Strommodusregler
View Results ( 3 ) Page
Teilnummer Datenblatt Beschreibung Struktur Betriebsversorgungsstrom Betriebsversorgungsspannung
NCP12700BDNR2G NCP12700BDNR2G Datenblatt Schaltregler CURRENT MODE PWM CONTROLL Flyback, Forward 4 mA 9 V to 20 V
NCP12700BMTTXG NCP12700BMTTXG Datenblatt Schaltregler CURRENT MODE PWM CONTROL Flyback, Forward 4 mA 9 V to 20 V
NCP12700ADNR2G NCP12700ADNR2G Datenblatt Schaltregler CURRENT MODE PWM CONTROLL Flyback, Forward 4 mA 9 V to 20 V
Veröffentlichungsdatum: 2018-07-09 | Aktualisiert: 2022-10-28