onsemi NCP1623 CrM-Leistungsfaktor-Controller
Der NCP1623 CrM-Leistungsfaktor-Controller (Critical Conduction Mode, CrM) von onsemi ist für die Ansteuerung von PFC-Aufwärtsstufen ausgelegt.Basierend auf einer innovativen VSFF-Methode (Valley Synchronized Frequency Fold-back, VSFF) arbeitet der NCP1623 im kritischen Leitungsmodus (Critical Conduction Mode, CrM), bis die Leistung unter einen Schwellenwert fällt. Der PFC-Controller wechselt in den diskontinuierlichen Leitungsmodus (Discontinous Conduction Mode, DCM) mit erhöhter Totzeit, wenn die Last mit dem Frequenz-Foldback abfällt. VSFF maximiert den Wirkungsgrad sowohl bei Nennlast als auch bei geringer Last. Darüber hinaus sorgt die interne Schaltung des NCP1623 für einen Leistungsfaktor von nahezu Eins, selbst wenn die Schaltfrequenz reduziert wird.Der NCP1623 CrM-Leistungsfaktor-Controller von onsemi ist in einem TSOP-6-Gehäuse untergebracht und enthält alle Funktionen, die für robuste und kompakte verschachtelte PFC-Stufen mit einem Minimum an externen Komponenten erforderlich sind. Die NCP1623A-Ausführung bietet eine Aufwärtsfolger-Funktion für eine drastische Verbesserung des Wirkungsgrads mit niedriger Leitung. Dieses Bauteil ist ebenfalls im SOIC-8-Gehäuse verfügbar, das über einen extrem stromsparenden Modus verfügt, der extern über den Deaktivierungs-Pin gesteuert wird.
Merkmale
- Valley Synchronized Frequency Foldback (VSFF):
- CrM bei hoher Last
- DCM bei leichter Last durch Totzeitsteuerung
- Talschaltung sowohl in CrM als auch DCM
- Zeitgerechte Modulation für hohe PFC sowohl in CrM als auch DCM
- Aufwärtsfolger-Funktion (nur NCP1623A)
- Niedrigere Ausgangsspannungsregelung bei niedriger Leitung
- Hocheffiziente Aufwärtsstufe und verkleinertes Induktivitätsdesign
- Skip-Modus für Leichtlastregelung
- Schlafmodus mit geringem Stromverbrauch (nur SOIC-8)
- Schnelle Leitungs-/Lasttransienten-Steuerung
- Dynamischer Reaktionsverstärker bei Ausgangsunterschwingung
- Sanfter OVP und schneller OVP bei Ausgangs-Überschwingung
- Umfangreicher Stromschutz
- Überstromschutz (OCP)
- Überlastungsschutz (OVS)
- Brown-Out-Schutz
- Zweiter Überspannungsschutz (OVP2)
- TSOP-6- und SOIC-8-Gehäuseoptionen
- Bleifreies Bauteil
Applikationen
- USB-PD
- Industrienetzteile
- Flachbildschirme
- Alle Offline-Haushaltsgeräte, die eine Blindleistungskompensation erfordern
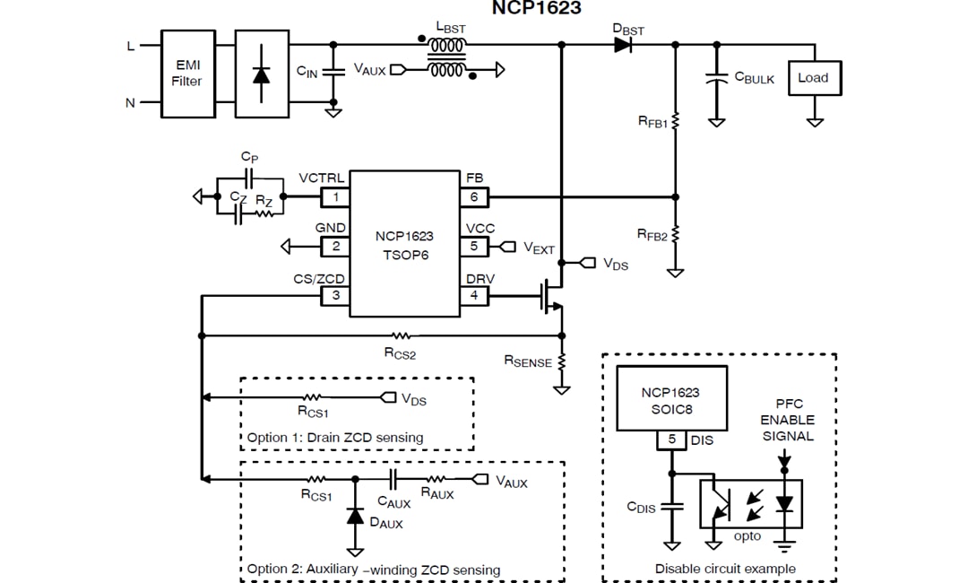
Typische Applikations-Schaltung
Gehäuseabmessungen (TSOP-6)
Gehäuseabmessungen (SOIC-8)
Veröffentlichungsdatum: 2022-08-22
| Aktualisiert: 2022-08-30
