onsemi NCP3064 Invertierender Buck-Boost-Schaltregler
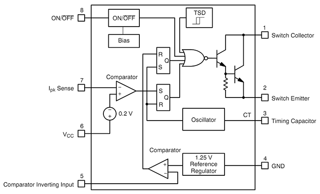
Der invertierende Buck-Boost-Schaltregler NCP3064 von onsemi besteht aus einer internen temperaturkompensierten Referenz, einem Komparator, einem Oszillator mit gesteuertem Tastverhältnis und einer aktiven Strombegrenzungsschaltung, einem Treiber und einem Hochstrom-Ausgangsschalter. Die Baureihe NCP3064 von onsemi ist für den Einbau in Abwärts-, Aufwärts- und Spannungsinvertierungsanwendungen mit einer minimalen Anzahl von externen Komponenten konzipiert. Die ON/OFF-Funktion versetzt das Bauelement in einen stromsparenden Standby-Zustand (<100 μA). Die Regler NCP3064 sind ein Upgrade mit höheren Frequenzen zu den beliebten monolithischen DC/DC-Hysteresewandlern MC33063A und MC34063A.Merkmale
- 3,0 V bis 40 V Eingangsspannungsbereich
- Logik-Level-Shutdown-Fähigkeit
- Stromsparender Standby-Modus: 100 A (typ.)
- Ausgangsschaltstrom bis zu 1,5 A
- Anpassbarer Ausgangsspannungsbereich
- 150 kHz Frequenzbetrieb
- Präzise 1,5-%-Referenz
- Interner Übertemperaturschutz
- Gehäuseoptionen: SOIC-8, PDIP-8 oder DFN8
- Zyklus-für-Zyklus-Strombegrenzung
- Betriebstemperaturbereiche:
- 0 °C bis +70 °C beim NCP3064
- -40 °C bis +125 °C beim NCP3064B
- NCV-Präfix für Automotive- und andere Applikationen, die Platz- und Steueränderungsanforderungen erfüllen müssen
- Feuchteempfindlichkeit (MSL) 1
- Bleifrei und RoHS-konform
Applikationen
- Abwärts-, Aufwärts- und Spannungsinvertierungsanwendungen
- Hochleistungs-LED-Beleuchtung
- Akkuladegeräte
Pin-Anschlüsse
Blockdiagramm
Typischer Buck-Applikations-Schaltplan
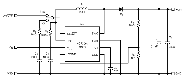
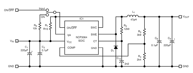
Typisches Buck-Applikations-Schaltschema
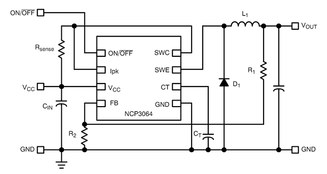
Typisches Boost-Applikations-Schaltschema
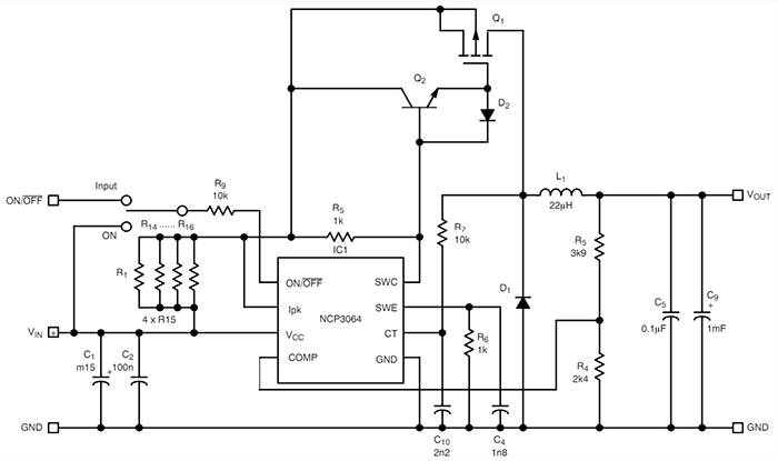
Typisches Buck-Applikations-Schaltschema mit externem Transistor
Weitere Ressourcen
Veröffentlichungsdatum: 2024-05-20
| Aktualisiert: 2024-06-07
