onsemi Stapelbarer synchroner Abwärtsregler NCP3286

Der stapelbare synchrone Abwärtsregler NCP3286 von Onsemi ist ein hocheffizienter Abwärtsregler mit einer PMBus-Schnittstelle und unterstützt bis zu 40 A Dauerlaststrom. Der Abwärtsregler NCP3286 nutzt eine Festfrequenz-Stromregelung, um eine genaue Spannungsregelung und ein schnelles Einschwingverhalten zu gewährleisten. Der stapelbare Abwärtsregler erreicht eine höhere Leistung, indem 2, 3 oder 4 parallele NCP3286-Bausteile als verschachtelter Mehrphasen-Abwärtsregler arbeiten. Dieser NCP3286-Regler arbeitet mit einer Eingangsspannung von 3 V bis 18 V. Zu den typischen Anwendungsbereichen gehören digitales Telekommunikations-Basisband, Funkgeräte, Router und Schalter, High-Density-Stromleistungslösungen, DC/DC-Module, Server, Desktop-Computer, Notebooks und Spiele.

Merkmale

  • Eingangsspannungsbereich: 3 VIN bis 18 VIN
  • Ausgangsspannungsbereich: 0,5 VOUT bis 5,5 VOUT
  • Dauerausgangsstrom: 40 A
  • Programmierbare Festfrequenz-Strommodussteuerung
  • Integrierter 5 V Low-Dropout (LDO) oder externe Versorgung
  • Freigabe mit programmierbarer VIN -Unterspannungssperre (UVLO)
  • Programmierbare boot-Spannung und Soft-Start
  • Inbetriebnahme mit Vorspannung
  • Programmierbare Strombegrenzung
  • Power-Good-Anzeige
  • Wählbarer Schutzmodus (Latch-Off oder Hiccup)
  • Unter- und Überspannungsschutz
  • Ausgangsentladung bei Abschaltung
  • 150°C Sperrschichttemperatur bei Betrieb

Applikationen

  • Digitale Telecom-Basisband- und Funkeinheit
  • Router und Schalter
  • Server, Desktop-Computer, Notebooks und Spiele
  • Leistungslösungen mit hoher Dichte
  • DC/DC Module
  • Universal-POL-Regler

Applikations-Schaltung für Einzeleingangsversorgung (LDO-aktiviert)

Applikations-Schaltungsdiagramm - onsemi Stapelbarer synchroner Abwärtsregler NCP3286

Applikations-Schaltung mit externer 5-V-VCC-Versorgung (LDO deaktiviert)

Applikations-Schaltungsdiagramm - onsemi Stapelbarer synchroner Abwärtsregler NCP3286

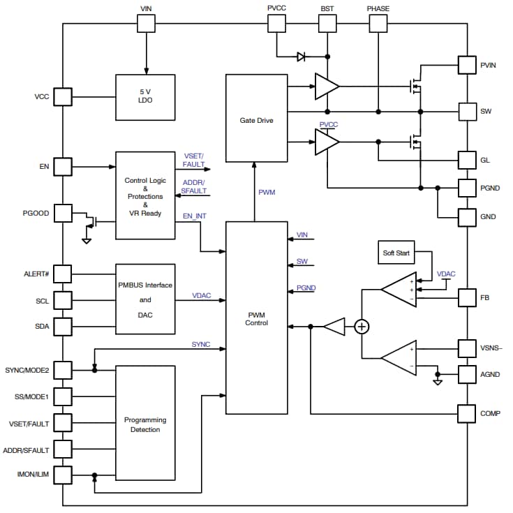
Blockdiagramm

Blockdiagramm - onsemi Stapelbarer synchroner Abwärtsregler NCP3286
Veröffentlichungsdatum: 2023-11-22 | Aktualisiert: 2023-12-12