onsemi NCP3294 Stapelbarer synchroner Abwärtsregler
Der onsemi NCP3294 stapelbare synchrone Abwärtsregler ist ein stapelbarer synchroner Abwärtsregler mit hohem Wirkungsgrad, der in einem Eingangsbereich von 3 V bis 18 V betrieben werden kann und einen Dauerlaststrom von 25 A unterstützt. Höhere Ausgangsströme können durch zwei parallelgeschaltete NCP3294 Bauteile erreicht werden, die als verschachtelter zweiphasiger Abwärtsregler betrieben werden. Der NCP3294 von onsemi verwendet eine Festfrequenz-Stromregelung, um eine genaue Spannungsregelung und ein schnelles Einschwingverhalten zu gewährleisten. Die flexible Programmierung von Funktionen und Parametern unterstützt mehrere Applikationen.Merkmale
- Eingangsspannungsbereich (VIN) mit Eingangsvorsteuerung: 3 V bis 18 V
- Ausgangsspannungsbereich (VOUT) mit Fernabfrage der Ausgangsspannung: 0,5 V bis 5,5 V
- Ununterbrochener Ausgangsstrom von 25 A, stapelbar bis 50 A
- Festfrequenz-Stromregelung
- Integrierter 5-V-LDO oder externe Versorgung
- Unterspannungssperre (UVLO): Freigabe mit programmierbarer VIN
- Programmierbare Hochfahrspannung
- Programmierbarer Sanftanlauf
- Inbetriebnahme mit Vorspannung
- Programmierbare Strombegrenzung
- Power-Good-Anzeige
- Wählbarer Schutzmodus (Latch-Off oder Hiccup)
- Unter- und Überspannungsschutz
- Ausgangsentladung bei Abschaltung
- Sperrschichttemperatur: +150 °C
- Feuchteempfindlichkeit (MSL) 1
- WQFN34-Gehäuse (5 mm x 7 mm)
- Bleifrei und RoHS-konform
Applikationen
- Netzwerktechnik (Router und Switches)
- Digitales Basisband für die Telekommunikation
- Funkgeräte für die Telekommunikation
- Server- und Desktop-Computer, Notebooks und Spiele
- Leistungslösungen mit hoher Dichte
- DC/DC-Module
- POL-Universalregler
Technische Daten
- Eingabebereich: 3 V bis 18 V
- Ausgabebereich: 0,5 V bis 5,5 V
- Ununterbrochener Ausgangsstrombereich: 0 A bis 25 A
- Programmierbarer Schaltfrequenzbereich, ±10 % Genauigkeit: 200 kHz bis 2.000 kHz
- Maximaler Latch-up-Nennstrom von ±100 mA, +150 °C, gemäß JEDEC JESD78
- Sperrschicht-Betriebstemperaturbereich: -40 °C bis +150 °C
- ESD
- Minimales Human Body Model gemäß ANSI/ESDA/JEDEC JS-001 von 2 kV
- Charge-Device-Model gemäß ANSI/ESDA/JEDEC JS-002 von 1,5 kV
- Thermischer Widerstand
- 14,6 °C/W Sperrschicht-zu-Luft
- 1,5°C/W MOSFET Sperrschicht-zu-PCB
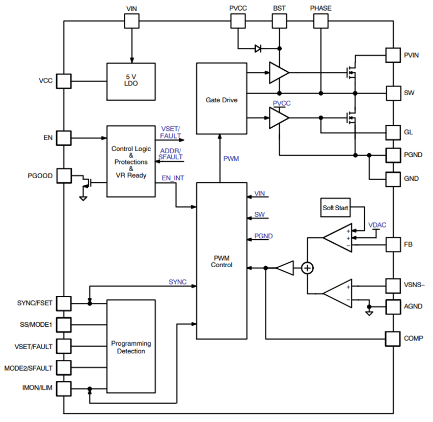
Funktionales Blockdiagramm
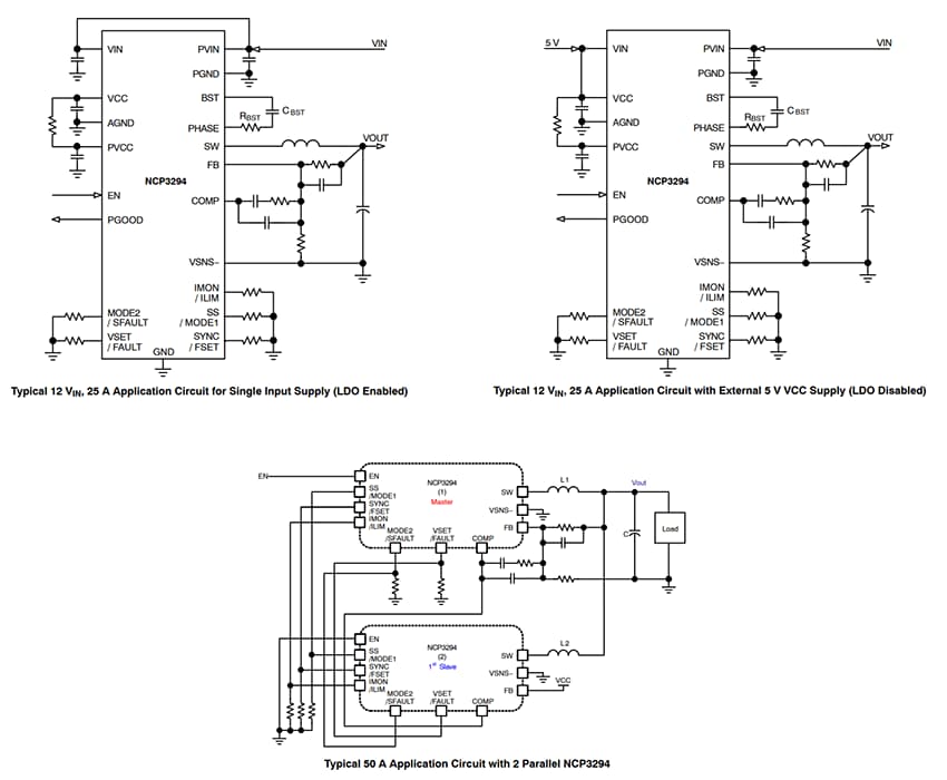
Typische Applikations-Schaltung
Veröffentlichungsdatum: 2025-02-26
| Aktualisiert: 2025-03-11
