onsemi NCP402045 Integrierter Treiber und MOSFET
Der onsemi NCP402045 integrierte Treiber/MOSFET enthält einen MOSFET-Treiber, einen High-Side-MOSFET und einen Low-Side-MOSFET in einem einzigen Gehäuse. Das Bauelement ist für Hochstrom-DC/DC-Abwärtswandler-Applikationen optimiert. Mit schnellen Schaltfähigkeiten, niedrigen Leitungsverlusten und einem hohen Integrationsgrad trägt dieses Bauteil zur Optimierung des Systemwirkungsgrads bei, während gleichzeitig das Wärmemanagement-Problem reduziert wird. Die NCP402045 integrierte Lösung von onsemi reduziert im Vergleich zu einer diskreten Komponentenlösung die parasitären Gehäuse und den Boardplatz erheblich.Merkmale
- Fähig zu durchschnittlichen Strömen von bis zu 45 A
- Schaltfähig bei Frequenzen bis zu 2 MHz
- Zu Spitzenstrom (10 ms) bis zu 75 A fähig
- Kompatibel mit einem PWM-Eingang von 3,3 V oder 5 V
- Reagiert ordnungsgemäß auf dreistufige PWM-Eingänge
- Option für Nulldurchgangserkennung mit dreistufiger PWM
- Interne Bootstrap-Diode
- Unterspannungssperre
- Unterstützt IMVP9.1/9.2 stromsparende Funktionen von Intel®
- Thermischer Warnausgang
- Übertemperaturschutz
- PQFN31-Gehäuse
- Bleifrei und RoHS-konform
Applikationen
- Notebooks, Tablet-PCs und Ultrabooks
- Grafikkarten
- Desktops/All-in-One-Computer
- V-Core- und Nicht-V-Core-Wandler
- Hochstrom-DC/DC-Punktlast-Wandler
Technische Daten
- Versorgungsspannungsbereich: 4,5 V bis 5,5 V
- Umwandlungsspannungsbereich: 4,5 V bis 20 V
- Maximaler Dauerausgangsstrombereich: 40 A bis 45 A
- Maximaler Spitzenausgangsstrom: 75 A
- Bootstrap-Dioden-Durchlassspannungsbereich: 75 mV bis 600 mV
- Betriebstemperaturbereiche
- -40 °C bis +125 °C (Umgebungstemperatur)
- -40 °C bis +150 °C Anschluss
Applikations-Schaltplan
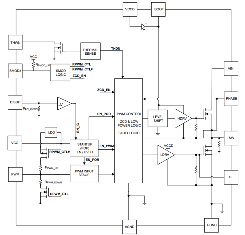
Blockdiagramm
Veröffentlichungsdatum: 2025-02-25
| Aktualisiert: 2025-03-05
