onsemi NCP4304A Synchronous Rectification Driver
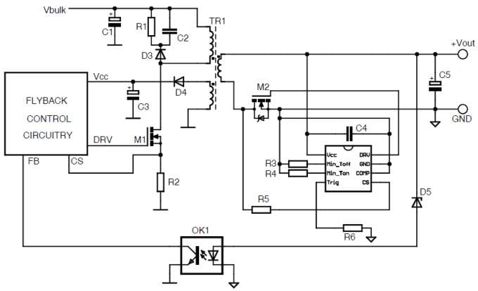
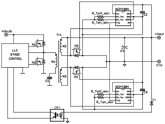
onsemi NCP4304A Secondary Side Synchronous Rectification Driver is a full featured controller and driver tailored to control synchronous rectification circuitry in switch mode power supplies. Due to its versatility, this driver from onsemi can be used in various topologies such as flyback, forward and Half Bridge Resonant LLC. The combination of externally adjustable minimum on and off times helps to fight the ringing induced by the PCB layout and other parasitic elements. Therefore, a reliable and noise less operation of the SR system is insured.Features
- Self-contained control of synchronous rectifier in CCM, DCM, and QR flyback applications
- Precise true secondary zero current detection with adjustable threshold
- Automatic parasitic inductance compensation input
- Typically 40ns turn off delay from current sense input to driver
- Zero current detection pin capability up to 200V
- Optional ultrafast trigger interface for further improved performance in applications that work in deep CCM
- Disable input to enter standby or low consumption mode
- Adjustable minimum on time independent of VCC level
- Adjustable minimum off time independent of VCC level
- 5A/2.5A peak current sink/source drive capability
- 30V maximum operating voltage range
- 12V gate drive clamp
- Low startup and standby current consumption
- 500kHz maximum frequency of operation
- SOIC−8 package
Applications
- Notebook adapters
- High power density AC/DC power supplies
- Gaming consoles
- All SMPS with high efficiency requirements
Application Example - LLC Converter
Application Example - DCM or QR Flyback Converter
Veröffentlichungsdatum: 2013-04-10
| Aktualisiert: 2022-03-11
