onsemi NCP51100A Low-Side-Gate-Treiber

Der onsemi NCP51100A Low-Side-Gate-Treiber ist ein 700-V- High-Side- und Low-Side-Treiber mit einer 3,5-A-Quellen- und 3-A-Senkstrom-Treiberfähigkeit. Der NCP51530 bietet eine Ausbreitungsverzögerung, einen niedrigen Ruhestrom und einen niedrigen Schaltstrom bei hohen Betriebsfrequenzen. Dieses Bauteil wurde für hocheffiziente Stromversorgungen entwickelt, die mit hohen Frequenzen betrieben werden. Das Bauteil wird in zwei Versionen angeboten, NCP51530A und NCP51530B. Der NCP51530A verfügt über eine typische Laufzeitverzögerung von 60 ns, während der NCP51530B über eine typische Laufzeitverzögerung von 25 ns verfügt. Der NCP51530 ist in SOIC8- und DFN10-Gehäusen erhältlich.

Merkmale

  • Hochspannungsbereich bis zu 700 V
  • NCP51530A Typische Laufzeitverzögerung 60 ns
  • NCP51530B Typische Laufzeitverzögerung 25 ns
  • Niedriger Ruhestrom und Betriebsstrom
  • Max. Anstiegs- und Abfallzeit: 15 ns
  • 3,5-A-Quell-/3A-Senkströme
  • Unterspannungssperre für beide Kanäle
  • Kompatibel mit 3,3-V- und 5-V-Eingangsschaltung
  • Hohe dV/dt-Immunität bis zu 50 V/ns
  • Pin-zu-Pin ist kompatibel mit Industriestandard-Halbbrücken-ICs
  • Angepasste Ausbreitungsverzögerung (7 ns max.)
  • Hohe negative transiente Immunität auf Brückenpin
  • Das DFN10-Gehäuse bietet sowohl eine verbesserte Kriechstrecke als auch ein freiliegendes Pad

Applikationen

  • SNT mit hoher Dichte für Server, Telekommunikation und Industrie
  • Halb-/Vollbrücken- und LLC-Wandler
  • Sperr-/Durchflusswandler mit aktiver Klemmung
  • Solarwechselrichter und Motorsteuerungen
  • Elektrische Servolenkung

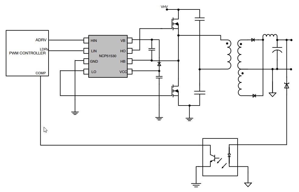
Blockdiagramm

Blockdiagramm - onsemi NCP51100A Low-Side-Gate-Treiber
Veröffentlichungsdatum: 2021-11-16 | Aktualisiert: 2023-08-04