onsemi NCV/NCD5705B IGBT-Gate-Treiber

Die NCV5705B und NCD5705B IGBT-Gate-Treiber von Onsemi sind eigenständige Hochstrom- und Hochleistungs-IGBT-Treiber für Hochleistungs-Fahrzeuganwendungen. Diese Treiber bieten eine kostengünstige Lösung durch Eliminierung des externen Ausgangsbuffer. Die NCV5705B und NCD5705B IGBT-Treiber von Onsemi bieten reduzierte Schaltverluste und kurze Schaltzeiten, eine bipolare Stromversorgungs-Unterstützung, einen verbesserten programmierbaren Schutz und einen großen Vorspannungsbereich. Diese Treiber sind RoHs-konform und in einem 8-poligen SOIC-Gehäuse erhältlich. Typische Applikationen umfassen positive Temperaturkoeffizient-Heizungen (PTC), Traktionsumrichter, Hochspannungs-DC-DC (HV) und Onboard-Akkuladegeräte (OBC).

Merkmale

  • +4 A / -6 A Hochstromausgang bei IGBT-Miller-Plateau-Spannungen
  • Niedrige Ausgangsimpedanz für verbesserte IGBT-Ansteuerung
  • Kurze Laufzeitverzögerungen mit genauer Anpassung
  • Direkte Schnittstelle zu Digital-Isolator/Optokoppler/Impuls-Transformator für isolierten Antrieb und Logikkompatibilität für nicht-isolierten Antrieb
  • DESAT-Schutz mit programmierbarer Verzögerung
  • Genaue UVLO-Schwellenwerte für Vorspannungsflexibilität
  • Breiter Vorspannungsbereich
  • Bleifrei, halogenfrei, RoHS-konform
  • Negative Ausgangsspannung für verbesserte IGBT-Ansteuerung

Applikationen

  • PTC-Heizgeräte
  • Traktionswechselrichter
  • HV-DC/DC
  • OBC

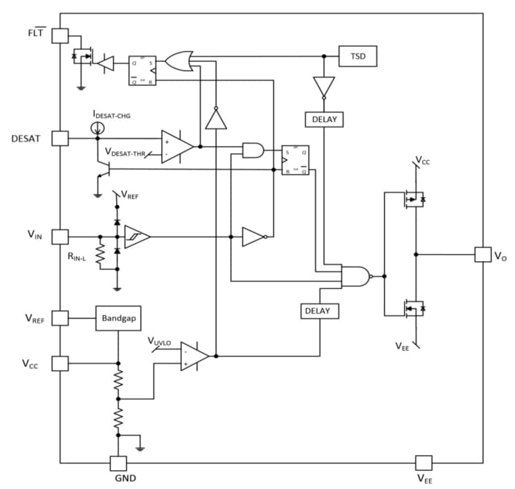
NCV5705B Blockdiagramm

Blockdiagramm - onsemi NCV/NCD5705B IGBT-Gate-Treiber

Vereinfachte Applikationsschaltpläne

Applikations-Schaltungsdiagramm - onsemi NCV/NCD5705B IGBT-Gate-Treiber
Veröffentlichungsdatum: 2020-05-26 | Aktualisiert: 2024-06-06