onsemi NCV4390 Automotive-Resonanzwandler-Controller

onsemi NCV4390 Automotive-Resonanzwandler-Controller sind für LLC-Resonanzwandler mit Synchrongleichrichtung (SR) ausgelegt. Eine Steuerung mit branchenbestem Wirkungsgrad für isolierte DC/DC-Wandler. Der NCV4390 verwendet eine auf einer Ladungssteuerung basierende Stromregelungstechnik, bei der die Dreieckswellenform vom Oszillator mit der integrierten Schaltstrominformation kombiniert wird, um die Schaltfrequenz zu bestimmen. Dies sorgt für eine bessere Steuerung-zu-Ausgang-Übertragungsfunktion der Leistungsstufe, wodurch das Rückkopplungsschleifen-Design vereinfacht und echte Eingangsleistungsgrenzen-Fähigkeit ermöglicht wird. Ein Soft-Start mit geschlossenem Regelkreis verhindert die Sättigung des Fehlerverstärkers und ermöglicht einen monotonen Anstieg der Ausgangsspannung, unabhängig von der Lastbedingung. Eine adaptive Totzeitsteuerung mit Dual-Edge-Tracking minimiert die Durchlasszeit der Body-Diode und maximiert so den Wirkungsgrad.

Merkmale

  • Sekundärseitige Controller für PFM-LLC-Resonanzwandler mit Synchrongleichrichtersteuerung
  • Ladestrom-Steuerung für besseres Einschwingverhalten und einfaches Feedback-Schleifen-Design
  • Adaptive Synchrongleichrichter-Steuerung mit Doppelkanten-Verfolgung
  • Geschlossener Schleifen Soft-Start ist monoton steigender Ausgang
  • Große Betriebsfrequenz (39 kHz ~ 690 kHz)
  • Grüne Funktionen, um Leichtlasteffizienz zu verbessern
    • Symmetrische PWM Steuerung des Leichtlast, um die Schaltfrequenz bei gleichzeitiger Reduzierung der Schaltverluste zu begrenzen
    • Deaktivierung von SR bei leichtem Lastzustand
  • Programmierbare Totzeiten für Primary-Side-Schalter und sekundärseitige Synchrongleichrichter
  • VDD-Unterspannungssperre (UVLO)
  • Schutzfunktionen mit Auto-Restart
    • Überstromschutz (OCP)
    • Ausgangskurzschluss-Sicherung (OSP)
    • NON Nullspannungsschalt Prevention (NZS) durch Kompensations-Cutback (Frequenzverschiebung)
    • Leistungsgrenze durch Kompensations-Cutback (Frequenzverschiebung)
    • Überlastschutz (OLP)
  • Großer Umgebungsbetriebstemperaturbereich: -40 °C bis +125 °C
  • Für Fahrzeuganwendungen gemäß AEC-Q100 Klasse 1 qualifiziert
  • Dieses Bauteil ist Pb-frei, halogenfrei/BFR-frei und RoHS-konform

Applikationen

  • Internes Ladegerät für Automobilanwendungen
  • EV-Hochspannungs-DC-DC-Wandler

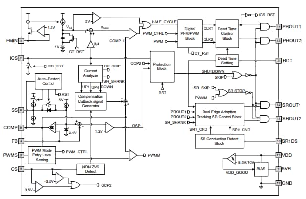
Blockdiagramm

Blockdiagramm - onsemi NCV4390 Automotive-Resonanzwandler-Controller
Veröffentlichungsdatum: 2021-03-23 | Aktualisiert: 2022-03-11