onsemi NCV7327 Eigenständiger LIN-Transceiver
Der onsemi NCV7327 eigenständige LIN-Transceiver ist ein vollständig integrierter, vollausgestatteter LIN-Transceiver (Local Interconnect Network, LIN), der zur Verbindung zwischen einem LIN-Protokoll-Controller und dem physischen Bus ausgelegt ist. LIN ist ein serielles Kommunikationsprotokoll, das wirksam die Steuerung von mechatronischen Knoten in verteilten Fahrzeuganwendungen unterstützt. Der NCV7327 enthält den LIN-Sender, den LIN-Empfänger, Power-on-Reset(POR)-Schaltungen und eine thermische Abschaltung (TSD). Dieser LIN-Sender ist für eine maximale spezifizierte Übertragungsrate von 20 kBit/s ausgelegt.Der NCV7327 LIN-Transceiver verfügt über Schlaf- und Standby-Modi, die eine extrem geringe Stromaufnahme bieten. Dieses Bauteil wird in einem 8-Pin-SOIC-Gehäuse (Small Outline IC, SOIC) angeboten und ist AEC-Q100-qualifiziert und PPAP-fähig für Fahrzeuganwendungen.
Merkmale
- Übertragungsrate von bis zu 20 kBit/s (keine Untergrenze, da keine TxD-Timeout-Funktion enthalten ist)
- Modi:
- Normal-Modus: LIN-Transceiver aktiviert, Kommunikation über den Bus ist möglich
- Schlafmodus: LIN-Transceiver deaktiviert, der Verbrauch von VBB wird reduziert
- Standby-Modus: Nach Aktivierungsereignis auf dem LIN-Bus, Übergangsmodus erreicht
- Konform mit ISO 17987-4 (rückwärtskompatibel mit LIN-Spezifikation Rev. 2.x, 1.3) und SAE J2602
- Bus-Spannung: 42 V
- Integrierte Neigungssteuerung
- Thermische Abschaltung
- Unterspannungsschutz
- Bus-Pins sind gegen Transienten in Automotive-Umgebungen geschützt
- Betriebstemperaturbereich: -40 °C bis +125 °C
- Gehäuse mit benetzbarer Flankenoption für eine verbesserte optische Inspektion
- Gehäuseausführung: SOIC-8
- AEC-Q100-qualifiziert und PPAP-fähig
- Bleifrei, halogenfrei/BFR-frei und RoHS-konform
Technische Daten
- 5V to 18V supply range
- 550µA operating supply current
- 20Kb/s data rate
- Moisture Sensitivity Level (MSL) 2
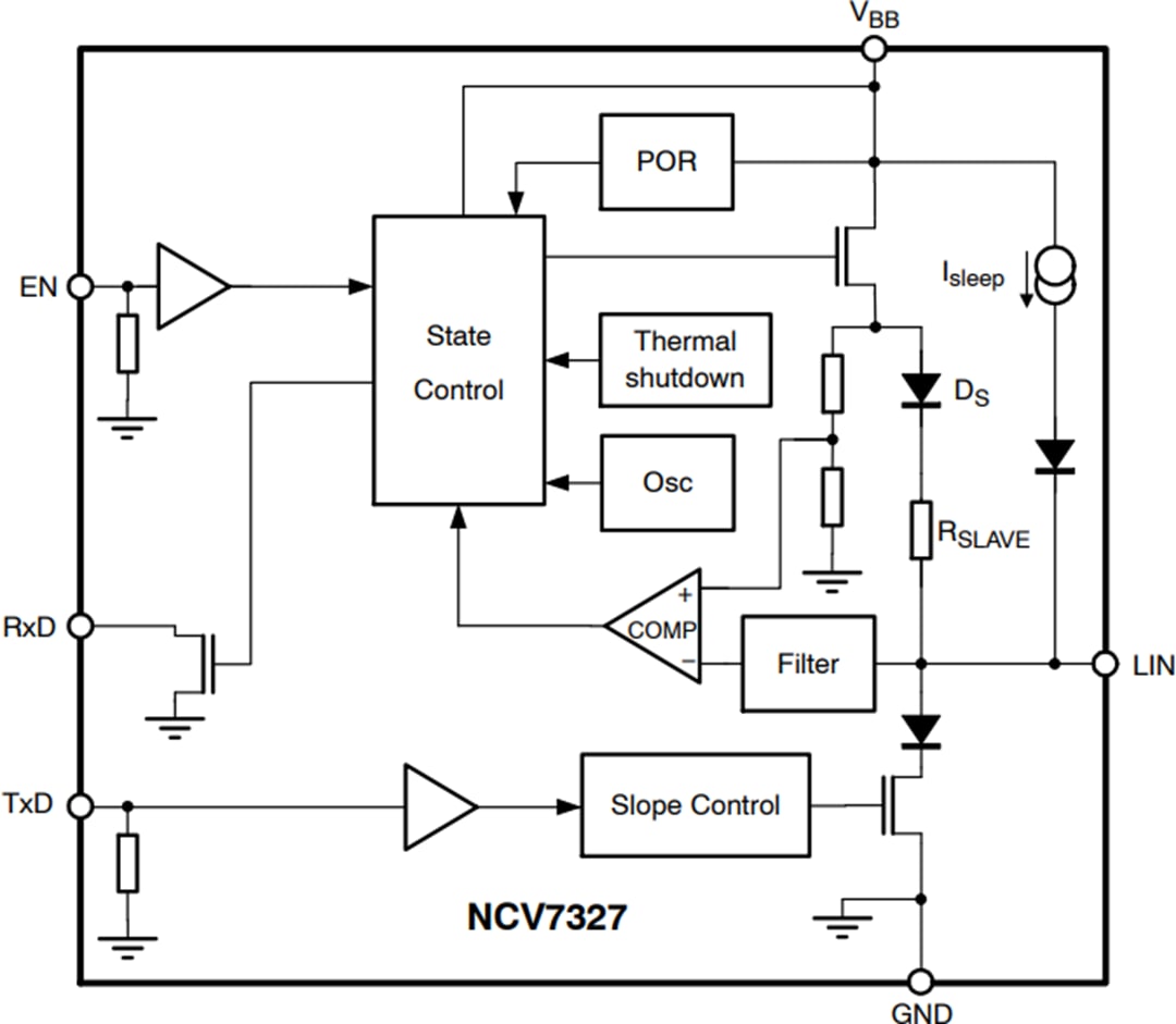
Blockdiagramm
Typische Applikations-Schaltung
Operating States
Veröffentlichungsdatum: 2019-08-19
| Aktualisiert: 2024-02-23
