onsemi NCV7349 & NCV7351 High Speed CAN Transceivers

onsemi NCV7349 and NCV7351 High Speed CAN Transceivers provide an interface between a Controller Area Network (CAN) protocol controller and the physical bus. The transceiver provides differential transmit capability to the bus and differential receive capability to the CAN controller. Due to the wide common-mode voltage range of the receiver inputs and other design features, the NCV7349 and NCV7351 from onsemi are able to reach outstanding levels of Electromagnetic Susceptibility (EMS). Similarly, very low Electromagnetic Emission (EME) is achieved by the excellent matching of the output signals.

The onsemi NCV7349 and NCV7351 High Speed CAN Transceivers are housed in a compact SOIC-8 package, ideal for space-constrained applications. These devices are AEC−Q100 aualified and PPAP capable for use in automotive applications.

Features

  • Compatible with the ISO 11898−2 standard
  • High speed (up to 1Mbps)
  • VIO pin allows direct interfacing with 3V to 5V microcontrollers
  • Excellent Electromagnetic Susceptibility (EMS) level over full frequency range
  • Low Electromagnetic Emissions (EME)
  • Low EME without common-mode (CM) choke
  • Bus pins protected against >15kV system ESD pulses
  • Transmit data (TxD) dominant time−out function
  • Under all supply conditions, the chip behaves predictably
  • Bus pins short circuit proof to supply voltage and ground
  • Bus pins protected against transients in an automotive environment
  • Thermal protection
  • These are Pb−free devices

Applications

  • Automotive
  • Industrial networks

Datasheets

NCV7349 Block Diagram

Block Diagram - onsemi NCV7349 & NCV7351 High Speed CAN Transceivers

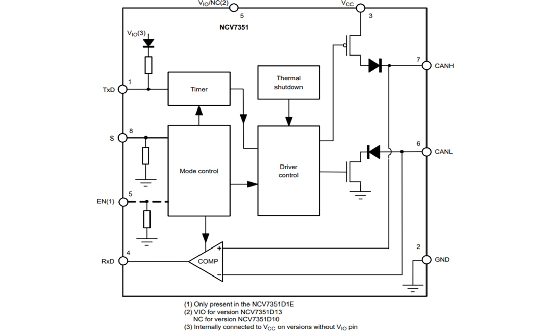
NCV7351 Block Diagram

Block Diagram - onsemi NCV7349 & NCV7351 High Speed CAN Transceivers
Veröffentlichungsdatum: 2014-03-27 | Aktualisiert: 2025-02-26