onsemi NCV84160 High-Side-MOSFET-Treiber mit Eigenschutz
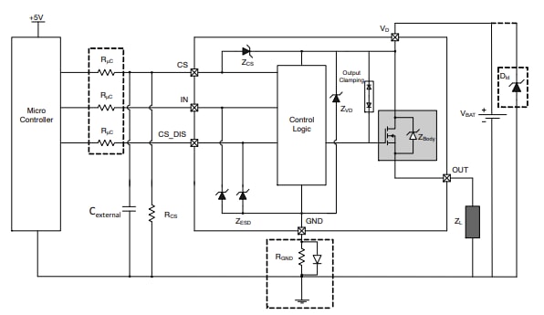
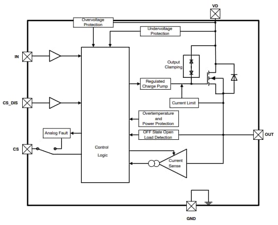
Der onsemi NCV84160 High-Side-MOSFET-Treiber mit Eigenschutz ist ein Einkanal-Treiber, der zum Schalten von Lasten, wie z. B. Magnete, Glühbirnen und Betätiger verwendet werden kann. Dieser MOSFET-Treiber verfügt über eine Ausgangskurzschluss-zu-VD -Erkennung, eine offene Lasterkennung im Aus-Zustand, eine integrierte Klemme für induktive Schaltung und eine Strommessdeaktivierung. Der NCV84160 MOSFET-Treiber enthält einen CMOS-kompatiblen Steuereingang (3 V/5 V). Dieser MOSFET-Treiber wird in einem Temperaturbereich von -40 °C bis +150 °C und einem Spannungsbereich von 4,5 V bis 28 V betrieben. Der NCV84160 MOSFET-Treiber ist AEC-Q100-qualifiziert.Der NCV84160 MOSFET-Treiber enthält erweiterte Schutzfunktionen, wie z. B. eine aktive Überspannungsklemme, ein aktives Einschaltstrommanagement und eine Übertemperaturabschaltung mit automatischem Neustart. Dieser MOSFET-Treiber wird in der Automotive-Industrie verwendet und ersetzt elektromechanische Relais und diskrete Schaltungen.
Merkmale
- CMOS-kompatibler Steuereingang (3 V/5 V)
- Kurzschluss-Sicherung mit Einschaltstrommanagement
- Proportionale Laststrommessung
- Niedriger Standby-Strom
- Niedriger Strommessableitstrom
- Strommessdeaktivierung
- Offene Lasterkennung im ausgeschalteten Zustand
- Ausgangskurzschluss zu VD -Erkennung
- Thermische Abschaltung mit automatischem Neustart
- Unterspannungsabschaltung
- Verlust der Erdung und Verlust des VD-Schutzes
- ESD-Schutz
- Batterie-Verpolungsschutz
- AEC-Q100-qualifiziert
Applikationen
- Widerstandsfähige, induktive und kapazitive Schalterlasten
- Ersetzt elektromechanische Relais und diskrete Schaltungen
- Industrieapplikationen und Fahrzeuganwendungen
Blockdiagramm
Applikations-Schaltplan-Diagramm
Veröffentlichungsdatum: 2024-12-09
| Aktualisiert: 2024-12-27
