onsemi NFAQ0560R43T Intelligentes Leistungsmodul (IPM)
Das intelligente NFAQ0560R43T Leistungsmodul (IPM) von onsemi ist eine vollintegrierte Umrichter-Leistungsstufe, die aus einem Hochspannungstreiber und einem Thermistor besteht. Dieses Leistungsmodul besteht aus sechs IGBTs (FS4-RC-IGBT-Technologie), die sich für den Antrieb von Permanentmagnet-Synchronmotoren (PMSM), bürstenlosen DC-Motoren (BLDC) und asynchronen AC-Motoren eignen. Die IGBTs des Leistungsmoduls sind für eine maximale Flexibilität in einer Dreiphasen-Brücke mit separaten Emitterverbindungen für den unteren Abschnitt konfiguriert. Dieses Leistungsmodul verfügt über Schutzfunktionen für die Leistungsstufe, die einen Querschlussschutz, eine externe Abschaltung und eine Unterspannungssperre umfassen. Das NFAQ0560R43T Leistungsmodul bietet integrierte Bootstrap-Dioden und Widerstände, einen Thermistor für die Substrat-Temperaturmessung und einen Abschalt-Pin. Dieses Leistungsmodul bietet eine Versorgungsspannung von 450 V, eine Kollektor-Emitter-Spannung von 600 V und einen Lagertemperaturbereich von -40 °C bis +125 °C. Das NFAQ0560R43T Leistungsmodul eignet sich hervorragend für den Einsatz in Industriepumpen, Industrielüftern, Industrieautomatisierung und Haushaltsgeräten.Merkmale
- Dreiphasen-IGBT-Modul mit 5 A/600 V und integrierten Treibern
- Kompaktes Dual-Inline-Gehäuse von 29,6 mm x 18,2 mm
- Integrierter Unterspannungsschutz
- Querleitungsschutz
- ITRIP-Eingang zum Abschalten aller IGBTs
- Integrierte Bootstrap-Dioden und Widerstände
- Thermistor für Substrat-Temperaturmessung
- Abschalt-Pin
- UL1557-Zulassung
Technische Daten
- Versorgungsspannung: 450 V
- Kollektor-Emitter-Spannung: 600 V
- Sperrschicht-Betriebstemperatur: 150 ºC
- Lagertemperaturbereich: -40 ºC bis +125 ºC
Applikationen
- Industriepumpen
- Industrielüfter
- Industrieautomatisierung
- Haushaltsgeräte
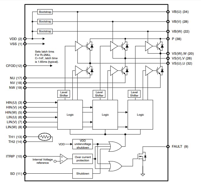
Blockdiagramm
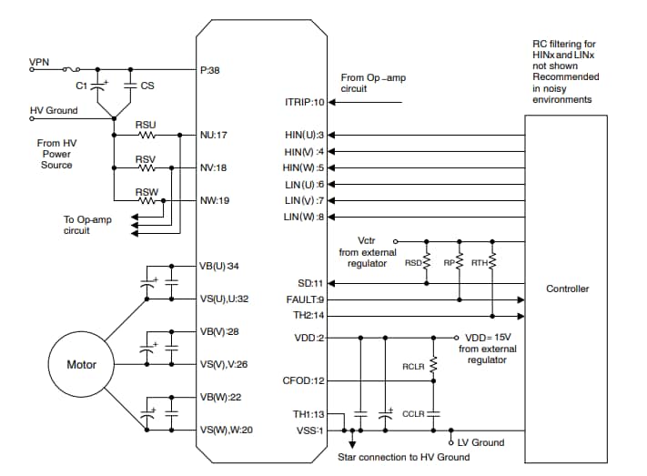
Schaltplan-Diagramm
Veröffentlichungsdatum: 2022-04-07
| Aktualisiert: 2022-04-12
