onsemi NFVA25012NP2T Intelligentes Leistungsmodul
Das NFVA25012NP2T intelligente Leistungsmodul (IPM) von Onsemi integriert den optimierten Gate-Antrieb der eingebauten IGBTs, um EMI und Verluste zu minimieren. Dieses Modul bietet eine vollständig ausgestattete und leistungsstarke Inverter-Endstufe für Hybrid- und Elektrofahrzeuge. Das NFVA25012NP2T IPM von Onsemi umfasst mehrere Schutzfunktionen auf dem Modul, einschließlich Unterspannungssperren, Überstrom-Abschaltung, thermische Überwachung des Antriebs-IC und Fehlermeldung. Dieses Modul verfügt über verlustarme kurzschlussbeständige IGBTs und erzielt einen sehr niedrigen thermischen Widerstand mithilfe des AlN-DBC-Substrats. Das NFVA25012NP2T IPM beinhaltet auch separate Open-Emitter-Pins von Low-Side-IGBTs für dreiphasige Stromsensoren.Das NFVA22512NP2T IPM zeichnet sich durch hervorragende Robustheit, eine extra lange Lebensdauer und einen einstellbaren Überstromschutz über integrierte Sensor-IGBTs aus. Dieses Modul wird über einen Versorgungsspannungsbereich von 300 V bis 88 V und einen Sperrschichttemperaturbereich -40 °C bis +150 °C betrieben. Es ist ideal für Klimasteuerungs-E-Kompressoren, Hochspannungs-Öl-/Wasserpumpen, Hochspannungs-Supercharger und Bewegungssteuerung geeignet.
Merkmale
- Automotive-SPM® im 34-poligen DIP-Gehäuse
- AEC- und AQG324-qualifiziert und PPAP-fähig
- 3-phasige IGBT-Wechselrichter mit integriertem Gate-Treiber und Schutz
- Verlustarme und kurzschlussbeständige IGBTs
- Sehr niedriger thermischer Widerstand unter Verwendung von AlN-DBC-Substrat.
- Eingebaute Bootstrap-Dioden und dedizierte VS-Pins vereinfachen das PCB-Layout
- Separate Open-Emitter-Pins von Low-Side-IGBTs für dreiphasige Stromsensoren
- Einphasig geerdete Stromversorgung
- Integrierter NTC-Thermistor für die Temperaturüberwachung und -verwaltung
- Einstellbarer Überstromschutz über integrierte Sensor-IGBTs
- Bleifreies Bauelement
Applikationen
- Automotive-Hochspannungs-Hilfsmotoren
- Klima-E-Kompressoren
- Öl-/Wasserpumpen
- Super/Turbolader
- Verschiedene Lüfter
- Industrielle Motorsteuerung
Technische Daten
- Nennisolierung von 2.500 Vrms
- Versorgungsspannungsbereich: 300 V bis 800 V
- Sperrschichttemperaturbereich: -40 °C bis +150 °C
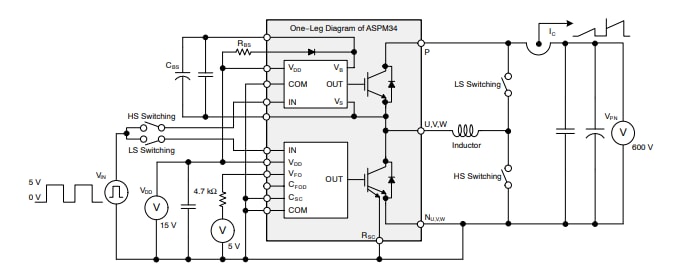
Schaltplan
Weitere Ressourcen
Veröffentlichungsdatum: 2020-06-01
| Aktualisiert: 2024-06-06
